各区(大鹏新区、深汕特别合作区)教育行政部门,各有关学校、报名点:
按照省教育考试院统一部署,根据《关于做好2026年第二次广东省普通高中学业水平合格性考试报名工作的通知》(粤考院函〔2026〕37号)文件要求,现就2026年第二次广东省普通高中学业水平合格性考试(下称“合格性考试”)报名工作通知如下:
一、时间安排
2026年第二次合格性考试将于2026年7月9日至10日进行,报名时间为2026年4月10日至15日。本次合格性考试开考科目为历史、地理、化学、生物学、思想政治和物理等6门,具体安排见附件1。各科目均为新课标题型(按照2017年版2020年修订的普通高中课程方案和学科课程标准命题),均为选择题,考试时长均为60分钟。
二、报考对象
(一)历史等4门科目
历史、地理、化学和生物学等4门科目的报考对象为2026年具有广东省户籍的广东省高中阶段学校(含普通高中、中等职业教育和技工学校,下同)在校学生、往届毕业生和16周岁以上的社会青年。
(二)思想政治、物理2门科目
思想政治和物理2门科目的报考对象为2026年具有广东省户籍的广东省高中阶段学校二、三年级学生,往届毕业生和16周岁以上的社会青年也可报考。
(三)符合下列条件的考生可报考其对应的合格性考试
1.外省学籍的广东省户籍考生。拟在我省报考普通高校招生考试(含运动训练、高职类面向普通高中毕业生招生等各类单考单招及高水平运动队等特殊类型招生)的在外省高中阶段学校就读,且在就读期间未取得省级教育行政部门组织的合格性考试相关科目考试成绩的广东省户籍考生,可回户籍所在地(市)报名。
2.非广东省户籍的广东省高中阶段学校在籍考生。非广东省户籍,在我省高中阶段学校就读的在籍考生,可报名参加我省相应科目的合格性考试。
(四)下列人员不得报考
1.国家承认学历的高等学校在校学生;
2.国家义务教育阶段学校在校学生;
3.不满16周岁的社会青年。
三、报名方式及流程
采用网上注册报名和报名点现场确认的方式进行报名。报名流程如下:
(一)网上注册
考生在规定时间内进入“广东省普通高考/学考报名系统”(网址:https://pg.eeagd.edu.cn/ks/)(以下简称“报名系统”),凭姓名、证件号注册考生账号,设置密码,并绑定手机号码。已注册报名参加2026年高考的考生或2022年7月份(含)后参加过高中学考的考生无须再次注册,其他所有考生(含2022年7月份前参加过高中学考的考生)均须重新注册。
(二)网上报名
考生在规定时间内凭证件号码(或注册时绑定的手机号码)和注册时设置的密码登录报名系统,认真阅读《广东省普通高中学业水平合格性考试考生守则》和《考生诚信考试承诺书》(附件2)并进行确认(点击“同意”),然后再录入有关信息。首次报考考生先录入本人的基本信息再录入报考科目等信息;非首次报考考生录入本人当次报考科目等信息。报考考生核对信息无误,输入验证码后确认。网上报名阶段相片上传不成功的考生,可到报名点由工作人员协助拍照上传相片。
考生号是考生参加合格性考试唯一的身份识别号码,遵循“一人一号,多次使用,动态管理”的原则。按照规定不用进行注册的考生和使用原证件号重新注册的考生,原(学考)考生号不变,无须重新领取考生号。首次报考考生,必须凭身份证(或户口簿)联系报名点领取考生号,然后才能进行网上报名。
(三)网上缴费
考生填写网上报名信息后,须在网上按操作流程缴纳考试费,标准为每科次25元。未缴纳考试费的考生不予报考,不编排考场。考试费一旦缴纳,无论是否参加考试,原则上不予退还。
(四)报名点现场确认
网上报名成功后,考生须进行现场确认。原则上,非首次报考考生的《广东省普通高中学业水平合格性考试报名登记表》(以下简称《报名登记表》)可由报名点集中打印发给考生核对后签名确认;首次报考考生须在规定的时间持身份证、户口簿到报名点办理现场确认手续,确认报名资格。现场确认包括采集核对身份证基本信息、采集头像基本信息、交验资格认定材料、核对报名信息等。
考生应认真核对报名点打印的《报名登记表》,尤其是本人的姓名、身份证号、性别、就读学校、考生号、报考科目以及头像、手机号等信息,核对无误后签名确认。同时提交考生及家长的有效身份证件正反面及户口簿复印件,报名点进行核对后盖章(报名点章)。
(五)注意事项
1.未在规定时间内完成网上注册报名、缴费、报名点现场确认等报名手续的考生,一律无法参加考试。
2.《报名登记表》等材料一经签名确认提交后,所有报考信息不得修改。因考生本人录入错误或未认真校对而造成错误,后果由考生本人承担。签字后的《报名登记表》由报名点保管备查,保存期3年。已参加过合格性考试的其他考生如需更改姓名和证件号码,须向报名点提交变更申请书及户口簿或公安机关出具的变更证明原件及复印件,各区(含大鹏新区、深汕特别合作区,下同)教育行政部门汇总填表(附件3)后将汇总表和有关材料报市招考办审核。考生姓名中无法输入的汉字使用支持国标大字符集的输入法输入,的确找不到的汉字用大写拼音代替。报名结束后,报名点应将姓名中有生僻字而无法录入系统的考生姓名、考生号造册连同考生身份证复印件(加盖校对章)上报市招考办。
3.考生密码遗忘或更改手机号,可通过报名系统(https://pg.eeagd.edu.cn/ks)考生端,凭手机短信验证码进行密码找回:2022年7月份以后注册过的考生,登录报名系统考生端,选“忘记密码”—“重置登录密码”,凭手机短信验证码重置密码;2022年7月份以后未注册过的考生,登录报名系统考生端,选“忘记密码”—“2022年7月以前学考找回密码”,凭手机短信验证码进行密码找回;如因手机号码已经注销或注册时填错手机号码等原因导致无法接收短信验证码,则须到原报名点进行手机号码解绑和密码重置。
4.符合《教育部、中国残疾人联合会关于印发〈残疾人参加普通高等学校招生全国统一考试管理规定〉的通知》(教学〔2017〕4号)的残疾考生,需要在考试期间提供合理便利的,应在报名期间内按规定的要求和程序向报名点书面提交申请,报名结束后一律不再受理。申请内容应包括本人基本信息、残疾情况、所申请的合理便利以及需自带的物品等,并提供本人的第二代及以上《中华人民共和国残疾人证》。报名点应在报名结束后3天内将考生的申请书及其《中华人民共和国残疾人证》交市招考办审核。《残疾考生参加广东省普通高中学业水平合格性考试申请合理便利汇总表》等详见附件4—6。具体申报办法参照《深圳市招生考试办公室关于做好2026年普通高考及高中学业水平考试残疾考生申请提供合理便利的通知》执行。
四、报名地点
(一)报名时间
4月10日至15日。
(二)报名地点
1.报名点设在各高中阶段学校。
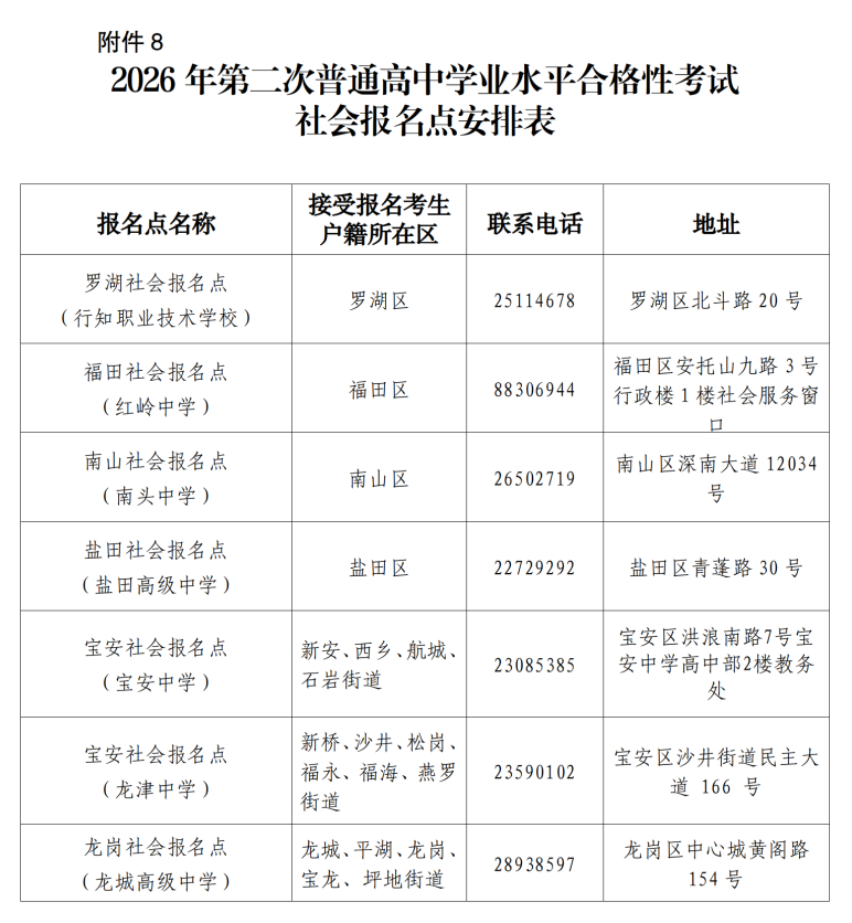
2.在外省就读高中阶段各类学校的深圳户籍应、往届毕业生到指定的社会报名点报名,报名点安排情况如下:
(1)罗湖社会报名点(行知职业技术学校)负责罗湖区户籍考生;
(2)福田社会报名点(红岭中学)负责福田区户籍考生;
(3)南山社会报名点(南头中学)负责南山区户籍考生;
(4)盐田社会报名点(盐田高级中学)负责盐田区户籍考生;
(5)宝安社会报名点(宝安中学、龙津中学)负责宝安区户籍考生(其中宝安中学报名点负责新安街道、西乡街道、航城街道、石岩街道辖区范围内的考生;龙津中学报名点负责新桥街道、沙井街道、松岗街道、福永街道、福海街道、燕罗街道辖区范围内的考生);
(6)龙华社会报名点(观澜中学)负责龙华区户籍考生;
(7)龙岗社会报名点(龙城高级中学、横岗高级中学)负责龙岗区户籍考生(其中龙城高级中学报名点负责龙城街道、平湖街道、龙岗街道、宝龙街道、坪地街道辖区范围内的考生;横岗高级中学报名点负责园山街道、横岗街道、坂田街道、南湾街道、吉华街道、布吉街道辖区范围内的考生);
(8)坪山社会报名点(坪山高级中学)负责坪山区、大鹏新区户籍考生;
(9)光明社会报名点(光明区高级中学)负责光明区户籍考生;
(10)深汕特别合作区社会报名点(深圳市深汕实验学校)负责深汕特别合作区户籍考生。
(11)深圳鹏城技师学院负责我市技工类应、往届毕业生。
五、打印准考证
考生从7月1日起可登录报名系统的考生端(https://pg.eeagd.edu.cn/ks)自行打印准考证。各报名点要对考生打印准考证的情况及时进行检查,提醒考生认真核对姓名、准考证号、考试科目和照片等信息,发现错误信息及时向报名点反映。
六、其他事项
(一)高度重视,压实工作责任。合格性考试成绩是普通高中学校学生毕业和升学的重要依据,各区、各学校要高度重视,加强组织领导,精准把握工作流程和时间节点,规范、准确、按时组织好考生合格性考试报名工作。学校要做好工作宣传和政策解读,让考生清楚合格性考试的重要意义,指引考生根据高中学校的教学情况、高中学校毕业和高校招生录取的有关要求选择报考。
(二)强化管理,精心组织实施。各报名点要加强软硬件建设,认真组织报名工作人员培训,做好报名点身份证阅读器和生物特征采集设备配备工作。各报名点应以方便考生为原则开展现场确认,报名期间应安排人员值守,为考生及时提供咨询服务,确保报名工作顺利进行。
(三)严肃考纪,规范报名程序。合格性考试的报名工作,事关广大考生的切身利益,涉及国家教育考试的公平公正,各相关工作人员必须严格遵守国家相关法律法规,严格按照教育部和省教育考试院有关工作规定执行。不准徇私舞弊、弄虚作假,不准以任何理由向考生及家长收取与报名挂钩的任何费用,不得擅自统计和泄露报名信息。学校和教师不得直接代替或干预考生报名工作。考生不得伪造、变造证件、证明等材料。违规情况一经查实,将按照考试违规有关办法处理;涉嫌犯罪的,将移送司法机关追究法律责任。
附件:1.2026年第二次广东省普通高中学业水平合格性考试工作安排表
2.2026年第二次普通高中学业水平合格性考试考生诚信考试承诺书
3.广东省普通高中学业水平合格性考试考生报名信息变更情况汇总表
4.残疾人报考2026年第二次广东省普通高中学业水平合格性考试合理便利申请表
5.残疾人报考2026年第二次广东省普通高中学业水平合格性考试合理便利专家评估表
6.残疾考生参加2026年第二次广东省普通高中学业 水平合格性考试申请合理便利汇总表
7.普通高中学业水平合格性考试报名点工作要求
8.2026年第二次普通高中学业水平合格性考试社会报名点安排表









粤公网安备 44030402001169号
深圳招考办公众号



