根据广东省教育考试院《关于做好2026年上半年中小学教师资格考试笔试报名工作的通知》(粤考院函〔2025〕191号)精神,现将我市2026年上半年中小学教师资格考试(笔试)报名有关事项通告如下:
一、报考对象及条件
(一)报考对象
1.深圳市户籍人员。
2.持有深圳市居住证且在有效期内的外省(区、市)户籍人员。
3.深圳市内普通高等学校在读全日制研究生、三年级及以上的全日制本科生、毕业学年的全日制专科生、深圳市内幼儿师范学校毕业学年的全日制在校生(以当次考试时间计算)。
4.持港澳台居民居住证,或港澳居民来往内地通行证,或五年有效期台湾居民来往大陆通行证的港澳台居民。
满足以上条件中至少一条的方可报考。
(二)报考条件
1.具有中华人民共和国国籍,身体健康。
2.遵守宪法和法律,热爱教育事业,具有良好的思想品德。
3.符合《中华人民共和国教师法》规定的学历要求。
在内地(大陆)学习、工作和生活的港澳台居民,凡遵守《中华人民共和国宪法》和法律,拥护中国共产党领导,坚持社会主义办学方向,贯彻党的教育方针,根据自愿原则,可申请参加中小学教师资格考试。港澳台居民参加中小学教师资格考试的有效证件为港澳台居民居住证、港澳居民来往内地通行证、五年有效期台湾居民来往大陆通行证。在内地(大陆)就读师范专业的港澳台居民执行深圳市相应师范生政策。
(三)免考条件
1.免考条件按照《教育部关于印发〈教育类研究生和公费师范生免试认定中小学教师资格改革实施方案〉的通知》(教师函〔2020〕5号)和《教育部关于推进师范生免试认定中小学教师资格改革的通知》(教师函〔2022〕1号)规定执行。
2.根据教育部教师资格认定指导中心《关于中小学和幼儿园教师资格考试成绩全国有效的通知》(教资字〔2012〕24号)要求,已在外省参加过中小学教师资格考试笔试且取得单科以上合格成绩的考生,在满足广东省报考条件的前提下,其合格科目在有效期内可免予考试。
(四)下列人员不得报考
被撤销教师资格的,5年内不得报名参加考试;受到剥夺政治权利或者因故意犯罪受到有期徒刑以上刑事处罚的,不得报名参加考试。曾参加教师资格考试有作弊行为的,按照《国家教育考试违规处理办法》(教育部第33号令)《教师资格条例》《中华人民共和国刑法修正案(九)》《最高人民法院 最高人民检察院关于办理组织考试作弊等刑事案件适用法律若干问题的解释》(法释〔2019〕13号)等相关规定执行。
二、报名工作安排
我市中小学教师资格考试(笔试)实行分区报名和考试,共设福田区、罗湖区、盐田区、南山区、宝安区、龙岗区、龙华区、坪山区、光明区和大鹏新区10个考区,符合我市报考要求的考生可就近选择考区报名。
(一)时间安排
1.报名时间:2026年1月9日10:00至12日16:00。
2.考区审核截止时间:2026年1月14日12:00。
3.网上缴费截止时间:2026年1月14日24:00。
4.准考证打印开始时间:2026年3月2日10:00。
(二)报名相关网站
1.中小学教师资格考试网:https://ntce.neea.edu.cn/。所有考生须在此网站进行注册、填写个人信息、上传照片、选报科目和网上缴费。
2.广东省中小学教师资格考试(笔试)上传材料平台:https://www.eeagd.edu.cn/jszgsh。信息核验失败的考生和报名信息至2026年1月13日仍处于“待审核”状态的考生,须在1月13日17:00前登录此网站上传户籍或居住证材料,并等待审核结果(具体报名流程见附件1)。
(三)考试费用及缴纳方式
根据我省相关规定,中小学教师资格考试笔试收费标准为65元/人·科次。报名信息通过审核后,考生应在规定的时间内完成网上缴费。
(四)考试大纲及考试标准
中小学教师资格考试大纲由教育部统一制定,试题由教育部教育考试院统一命制。考试不统一指定教材,考生可通过中小学教师资格考试网(https://ntce.neea.edu.cn/)下载《考试标准》和《考试大纲》,根据其中知识点自行复习、备考。
三、笔试时间及科目
(一)笔试时间:2026年3月7日。
(二)笔试科目:

本次笔试各科目名称、代码和相关说明见附件2。笔试各科目采用纸笔方式进行。
四、网上报名流程
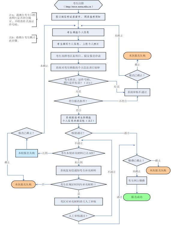
第一步:注册。无论考生是否曾参加教师资格考试,本次笔试报名前均须登录“中小学教师资格考试网”(https://ntce.neea.edu.cn/,以下简称“网报系统”)进行注册。
第二步:签订诚信考试承诺书。新注册的考生用户必须先阅读考试承诺,确认遵守《诚信考试承诺书》的才可以进行下一步操作。
第三步:阅读报考须知,填报个人信息。
第四步:上传个人照片。照片要求详见附件1。
第五步:考试报名。根据页面提示操作。具体考试地点以考生下载的准考证上的地址为准。
第六步:信息初审。广东省教育考试院将对考生提交的个人信息进行初审,如符合报名条件,则进入下一步,否则本轮报名审核不通过。因个人信息填报错误而导致审核未通过的考生,可及时修正个人信息,重新选择报考科目和考区,在2026年1月12日16:00前再次提交报名申请。
第七步:信息核验。对初审通过的考生,由各考区进一步核验个人信息真实性。
(1)如考生信息核验失败,广东省教育考试院将发送短信通知考生须在2026年1月13日17:00前登录广东省中小学教师资格考试(笔试)上传材料平台(https://www.eeagd.edu.cn/jszgsh,以下简称“上传平台”),上传相应户籍或居住证材料后等待审核结果。
(2)港澳台考生无须等待短信通知,应于2026年1月13日17:00前直接登录上传平台,上传指定的港澳台有效证件后等待审核结果。
(3)如未收到短信且本人报名信息至2026年1月13日12:00仍处于“待审核”状态的考生,请考生于1月13日17:00前直接登录上传平台,上传相应户籍或居住证材料后等待审核结果。
第八步:查看审核结果。考生自行登录网报系统查验审核状态,各考区不另行通知。
第九步:缴费。网上审核通过的考生,在网上缴费截止日期前,可再次登录网报系统,按照系统提示在线支付考试费。缴费后考生可在网报系统中查询报名是否成功。未经审核或审核不通过的考生,不能网上支付考试费。审核已通过但逾期未完成缴费的考生,视为自愿放弃报考,当次报考信息自动注销。缴费成功后,考生报名成功,无论是否实际到考,考试费不予退还。
第十步:打印准考证。成功报名的考生可于2026年3月2日10:00起登录网报系统,根据提示下载pdf准考证文件。下载后,仔细核对个人信息,并直接打印成准考证。确有困难无法打印者,可到市招考办申请免费打印准考证。
五、成绩公布与违规处理
(一)成绩公布。本次笔试成绩将于2026年4月17日在“中小学教师资格考试网”(https://ntce.neea.edu.cn/)公布(具体时间以教育部教育考试院公布为准),考生可自行登录查询成绩。
申请认定教师资格的人员,须未达到国家法定退休年龄。具体事项可咨询当地教师资格认定机构。
(二)违规处理。参加全国中小学教师资格考试的考生以及考试工作人员、其他相关人员,如有违反考试管理规定和考试纪律,影响考试公平、公正的行为,按照《国家教育考试违规处理办法》(教育部第33号令)进行处理。考生有作弊情形的,还将依据《教师资格条例》的相关规定,3年内禁止参加教师资格考试。如涉及违法行为,将移交公安机关,按照《中华人民共和国刑法修正案(九)》《最高人民法院 最高人民检察院关于办理组织考试作弊等刑事案件适用法律若干问题的解释》(法释〔2019〕13号)的相关规定执行。
(三)个人信息变更。根据教育部教育考试院相关规定,从2026年上半年开始,中小学教师资格考试期间考生本人姓名或身份证件号码发生变更,考生须携身份证、公安部门开具的个人信息变更证明(户口本或带有公章的其他纸质证明)、本人签名的书面变更申请(格式不限,须注明个人信息、联系方式及需要变更信息的准考证号码),提交至深圳市招生考试办公室一楼服务大厅办理更正手续。提交时间为每年3月和9月(仅工作日受理),逾期申请者将延至下个申请周期。已成功申请的考生可于每申请周期结束30天后自行登录“中国教育考试网”查看变更结果,考试机构不另行通知。
其他未尽事宜,请考生密切关注广东省教育考试院官方微信(微信号:gdsksy)和网站http://eea.gd.gov.cn)和深圳市招生考试办公室官微(微信号:szzkb82181999)和官网(http://szeb.sz.gov.cn/szzkw/)。
附件:1.考生网上报名注意事项
2.中小学教师资格考试(笔试)科目代码列表及相关说明
3.中小学教师资格考试笔试网上报名流程图
4.中华人民共和国教师法(节选)
5.深圳市中小学教师资格考试(笔试)咨询电话
6.2026年上半年中小学教师资格考试(笔试)报名常见问题及解答
中小学教师资格考试笔试网上报名流程图

深圳市中小学教师资格考试(笔试)咨询电话







粤公网安备 44030402001169号
深圳招考办公众号



