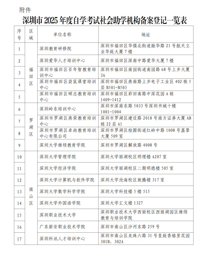
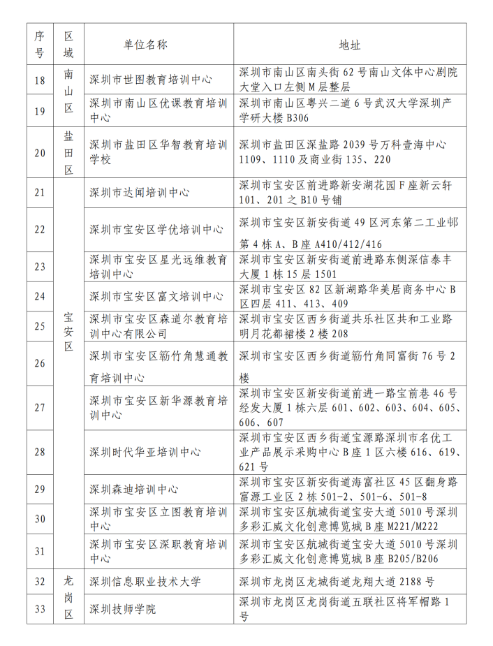
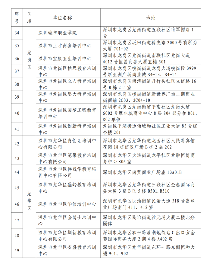
根据《广东省教育考试院关于进一步加强我省自学考试社会助学机构业务指导工作的通知》(粤考办〔2015〕46号)和《深圳市招生考试办公室关于开展我市2025年度自学考试社会助学机构备案登记工作的通知》(深招办〔2025〕43号)要求,为进一步增加社会助学机构信息的透明度,加强社会监督,落实《高等教育自学考试社会助学管理试行办法》(考委办〔2010〕1号)关于高等教育自学考试社会助学组织公告与监督制度的有关规定,现将2025年在我市备案登记的社会助学机构名单予以公告(详见附件)。
附件:深圳市2025年度自学考试社会助学机构备案登记一览表




附件:
相关稿件:






粤公网安备 44030402001169号
深圳招考办公众号



