广东省2026年1月高等教育自学考试定于2026年1月10日至11日(星期六、日)举行。报名报考及缴费工作将于2025年11月25日至12月6日进行,具体有关事项安排如下:
一、报名报考时间
(一)报名时间
新生预报名时间:2025年11月25日10:00至11月28日12:00;
正式报名时间:2025年11月25日10:00至11月28日17:00。
(二)报考时间
考生报考时间:2025年12月2日14:00至12月5日17:00;
缴费时间:2025年12月3日10:00至12月6日17:00。
二、报名条件
凡在我省居住和工作的中华人民共和国公民,不受性别、年龄、民族、种族和已受教育程度的限制,均可参加我省自学考试。港澳和台湾同胞、海外侨胞及外籍人士,也可按规定参加我省自学考试。
三、报名报考手续
(一)新生报名
首次参加自学考试须先办理新生报名手续,然后才可选择课程报考(开考课程安排见附件1),报名报考操作流程详见附件2。新生报名分预报名和正式报名两个阶段。
1.预报名。新生通过省教育考试院官网进入广东省自学考试管理系统(网址:https://www.eeagd.edu.cn/selfec/,下同),从【考生入口】通道进行预报名。预报名时考生须录入个人信息并设置个人密码,预报名成功后将得到唯一的预报名号,预报名号仅当次报名有效,请考生牢记,无需重复预报名以免延缓审核进度。考生预报名成功后,还须完成本人手机绑定及相片采集且审核通过后才能进行正式报名(采集的相片经系统自动验证通过后方可生成准考证号。如自动验证不通过,考生须按系统提示要求重新摄像上传)。
外籍人士须使用中华人民共和国外国人永久居留身份证进行预报名(按身份证录入个人信息),以便后期顺利办理毕业手续。
特别提示:
护理学(本科)专业仅接受持具有学历教育资格的高等学校护理学专业专科(或以上)、高等教育自学考试机构颁发的护理学专业专科学历证书,并已取得卫生类执业资格的在岗在职人员(临床护理技术人员、护理学教师、从事护理管理工作的专业人员)报名、报考。考生报名该专业时须上传以下材料:
①护理学专业专科(或以上)学历证书原件。非护理学专业学历证书上传无效。
②卫生类执业证书原件。上传证书页面须包含个人信息、执业地点及机构、执业证书编号、注册有效期等,专业技术资格证书上传无效。
③从事护理相关工作的在岗在职证明。证明的落款日期须在报名时间当月内,实习、学习培训、试用期、社保证明、劳动合同等上传无效。
报名护理学(本科)专业的考生须同时签署承诺书,本人须保证申报的情况和提交的证件证明真实有效,如有虚假,须承担由此带来的一切法律后果(包括但不限于注销学历证书等)。
2.正式报名。本次正式报名全部在网上进行,考生须凭当次预报名号,在规定时间内进行确认操作,完成正式报名(具体操作可参考附件3)。正式报名成功后将获得唯一准考证号,所有考生务必牢记。
因面容特征变化等原因无法线上报名或报名信息(含照片)未能通过审核的考生,应及时联系市招考办并按指定途径完成正式报名,2025年11月29日后不再受理。
请考生注意保管好本人的自学考试考生号和密码,勿透露给他人使用,不要在省教育考试院官网以外的第三方网站输入本人的自学考试考生号和密码,谨防个人信息泄露。考生身份验证过程中采集的证件照是考生在自学考试管理系统中的存档照片(附件4),将用于包括毕业证照比对在内的所有自考业务办理。
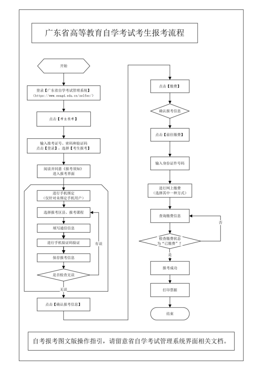
(二)考生报考
2026年起我省自学考试进行专业调整的各专业使用新专业代码、新专业名称,开考新计划课程,请考生按照《关于公布2026年1月广东省高等教育自学考试开考课程考试时间安排和使用教材的通知》各专业开考课程进行报考。同一自考专业,不能重复办理毕业,请考生结合自身实际选择课程报考。
1.前提条件。已进行过新生报名,取得准考证号且个人信息完整的考生可直接报考。对于个人信息资料不完整,如身份证号和姓名为空、缺相片等情况的考生,将不能报考,请此类情况考生提前联系市招考办,并持本人身份证原件和复印件及其他相关证明材料到市招考办一楼招考服务大厅及时完善个人相关信息,省考办审核通过后方可报考。
2.操作流程。所有考生须在规定时间内通过省教育考试院官网进入广东省自学考试管理系统的【考生报考】通道报考课程,并进行网上缴费。考生报考时如未绑定联系手机,则须先完成本人手机绑定方可报考。如忘记准考证号、密码(已更换或无绑定手机号码,无法通过自考系统的【考生入口】通道登录界面“找回准考证号或密码”功能找回),考生可使用“省统一平台认证登录”进行人脸识别功能重置密码并绑定手机、查询准考证号(操作可参考附件5)。通过“省统一平台认证登录”仍无法登录系统的,可凭身份证到市招考办一楼招考服务大厅进行相关业务办理。考生进入广东省自学考试管理系统报考页面,须认真、完整阅读并同意报考须知的全部内容后方能报考。
3.注意事项
(1)考生可根据各考区考位供给情况选择考区报考,每次考试只限报考一次,报考前应了解省考办公布的开考课程考试时间安排,根据当次考试需求选择报考一门或多门课程(最多不超过4门),所有考生都只能报考一次,且只能选择一个考区参加考试。
(2)在保存或修改报考信息时须进行短信验证,以确认考生的报考操作,报考时确认的联系手机和通信地址将作为当次考试联系考生的重要渠道,请考生务必认真核对,确保准确无误,因填写错误或填写他人手机号码导致的后果由考生承担。考生在确认报考信息前,须认真核对选择的考区和报考课程是否正确。考区和报考课程在保存状态下考生可自行修改,一经确认,不得增加、删减、更改。
(3)考生缴费后必须再次登录广东省自学考试管理系统,检查缴费状态是否为“已缴费”,以此确认是否报考成功。确认报考后,报考费一旦缴纳成功则不予退还。如遇问题须及时与市招考办联系。
(4)考生应避免在最后时段报考课程和缴费,以免因停电、网络堵塞等原因导致错过报考和缴费。
四、打印准考证
考生须在考试前10天内登录广东省自学考试管理系统打印准考证。准考证上将载明考生参加当次各科考试的座位信息。准考证用普通A4纸打印,严禁伪造、变造或擅自涂改,严禁在准考证正反面书写、打印除准考证本身含有内容以外的其他任何文字或标记,考试过程中也不得作为草稿纸使用,否则将按规定严肃处理。请考生在上述时间段内及时打印准考证,对于自行打印准考证有困难的考生可于考前一周至考试结束当天到市招考办打印(地址:罗湖区泥岗西路1068号一楼招考服务大厅,联系电话:0755-82181999)。
五、参加考试注意事项
所有考生均须持本人有效身份证原件(含临时身份证、公安机关出具的用于参加国家教育考试的身份证明,不含电子身份证;军人、港澳和台湾同胞、海外侨胞及外籍人士可持考籍登记的对应证件原件)以及网上自行打印的当次考试的准考证参加考试。请考生认真阅读《广东省高等教育自学考试考场规则》(附件6),遵守考场规则。
六、成绩公布与复核申请
(一)成绩公布
本次考试成绩预计在2026年2月上旬公布,具体时间以公布为准,届时考生可通过广东省自学考试管理系统查询合格成绩,通过省教育考试院官方微信小程序或深圳招考网查询全部考试成绩,具体安排请留意省教育考试院官方网站或深圳招考网相关信息。
(二)成绩复查申请
1.申请复查程序。在我市参加考试的考生如对本人某科成绩有异议的,须持本人身份证、准考证,于当次考试成绩公布后10个工作日以内向市招考办提出成绩复查申请,具体受理时间、地点等请及时关注市招考办公布的通知。成绩复查仅限于复查答题有无漏评、漏记分、错记分、加错分,评分标准、评分细则以及对答题评分宽严有异议等问题不在复查范围之内。
2.复查结果告知。省自学考试委员会办公室按照相关规定完成试卷复查后,复核结果将通过广东省自学考试管理系统通知考生,对复查后发现分数有误的还将书面通知考生(按当次报考时考生确认的联系方式,考后通过自学考试管理系统修改联系方式的按修改后的联系方式);考生也可通过深圳招考网查询复查结果。
七、违规处理
考生要认真学习《国家教育考试违规处理办法》(教育部第33号令)《〈国家教育考试违规处理办法〉中部分自学考试事项贯彻意见》《中华人民共和国刑法修正案(九)》《中华人民共和国教育法》《广东省高等教育自学考试考场规则》等有关规定,自觉遵守考场规则,自重自爱,诚信考试。
广东省自学考试委员会办公室将严格按照《国家教育考试违规处理办法》及相关规定严肃处理违纪作弊考生,并如实将相关信息记入诚信档案,涉嫌组织作弊、替考等违法犯罪行为的,移交有关部门依法处理,广大考生务必诚信应考。违规考生的考试违规处理事先告知书和决定书将采用电子送达方式,并按照当次报考时考生确认的联系手机号码(考后通过自学考试管理系统修改的,按修改后号码)发送信息提醒,相关考生需及时登录广东省自学考试管理系统(https://www.eeagd.edu.cn/selfec)进行查收,相关文书上传至广东省自学考试管理系统后,考生即可同步查阅(广东省自学考试管理系统显示上传成功的日期为相关文书的送达日期)。
八、其他
(一)根据《广东省发展改革委 广东省财政厅关于规范全省教育部门教育考试行政事业性收费及有关问题的通知》(粤发改价格〔2022〕442号),我省自学考试笔试课程收费标准为每科52元。
(二)残疾考生参加自学考试需考试机构在考试期间提供合理便利的,应在报考课程前持本人第二代及以上《中华人民共和国残疾人证》向市招考办提出正式书面申请,报考结束后不予受理。
(三)报名报考过程中相关事宜及其他未尽事宜,请考生密切关注广东省教育考试院官网、官微及深圳市招生考试办公室网、官微发布的相关讯息。
附件:1.关于公布2026年1月广东省高等教育自学考试开考课程考试时间安排和使用教材的通知(请点击查看)
3.广东省2026年1月自学考试在线报名操作指引
4.广东省高等教育自学考试电子相片采集标准
5.自学考试人脸识别绑定手机及重置密码操作指引
6.广东省高等教育自学考试考场规则
(市招考办咨询电话:0755—82181999,工作时间:9:00—12:00,14:00—18:00)













附件6.广东省高等教育自学考试考场规则
(一)考生应诚信考试,遵规守纪。自觉服从监考员等考试工作人员管理,不得以任何理由妨碍监考员等考试工作人员履行职责,不得扰乱考点考场及其他考试工作地点的秩序。
(二)考前30分钟,凭准考证、有效居民身份证原件(不含电子身份证)通过身份验证后按规定入场参加考试。不得穿背心、拖鞋以及部队、警察、执法等类型的制服进入考点和考场。
(三)主动接受监考员按规定进行的身份验证(包括人脸识别技术和人工比对身份证检查)、使用金属探测仪进行安全检查和对随身物品等进行的必要检查。
(四)除2B铅笔、黑色字迹的钢笔或签字笔、直尺、圆规、三角板、橡皮、马克笔外,其他任何物品不准带入考场。
严禁携带任何通讯工具(如手机、对讲机及其他无线接收、传送设备)、电子计算器、电子存储记忆录放设备、照相机、涂改液、修正带等与考试无关的物品进入考场。可使用计算器的课程,计算器不得有程序储存功能。
(五)入场后,对号入座,将本人准考证、身份证放在桌面左上角,以便核验。已到考生须在点名卡对应签名框内签名确认,未签名者视为缺考。
(六)试卷由问卷和答题纸两部分组成。考生领到试卷后,须先检查核对问卷和答题纸的课程名称、课程代码是否与报考课程相符。如遇试卷、答题纸分发错误及试题字迹不清、重印、漏印或缺页等问题,应立即举手向监考员报告;未按要求及时检查或发现问题未及时向监考员报告,作答本人报考课程外试卷的按0分计;出现缺页的,缺页部分按0分计;开考后再行报告、更换的,延误的考试时间不予延长。涉及试题内容的疑问,不得向监考员询问。
考生作答前必须先在每张答题纸规定的位置上正确、清楚地填写本人准考证号、姓名、考点名称、考场号、座位号等信息,并将条形码粘贴在“条形码粘贴处”栏框内(每张答题纸只须贴一张条形码,若有多余条形码,请不要粘贴)。凡漏填、错填、书写字迹不清或不按要求粘贴条形码,导致无法正常评卷的,试卷按0分计。
考生须进行课程笔迹信息采集,按要求在答题纸指定位置认真抄写“考生笔迹确认”部分规定文字。
(七)开考信号发出后方可开始答题。
(八)开考15分钟后,不得进入考点参加当科课程考试,交卷出场时间不得早于当科考试结束前30分钟。考试进行期间不得擅自离开座位、考场,如身体出现异常情况,须经监考员请示主考同意后方可提前离开考场,交卷出场后不得再进场续考,也不得在考场附近逗留或交谈。提前离场考生须在考点指定休息区域停留,考试结束前30分钟方可离开考点。
(九)严格按试卷要求作答。答题纸“选择题答题区”须用2B铅笔填涂,其他区域的书写或作答须用黑色字迹的钢笔或签字笔;必须在答题纸规定答题区域的指定题号处按要求作答;作答时需画表、作图或作辅助线的,可先用铅笔辅助再用黑色字迹的钢笔或签字笔描黑确认。答题纸不得折叠、污损、弄皱、弄破,不得作任何标记。不按规定作答,答题无效。
(十)在考场内须保持安静,不得吸烟,不得喧哗,不得交头接耳、左顾右盼、打手势、做暗号,不得夹带、旁窥、抄袭或有意让他人抄袭,不得传抄答案或交换试卷、答卷、草稿纸,不得传递文具、物品等,不得在准考证上做标记或书写内容、不得当作草稿纸使用。
(十一)考试结束信号发出后,立即停笔,待监考员收齐试卷、草稿纸无误后,根据监考员指令依次退出考场。严禁将试卷和草稿纸带出考场。
(十二)如不遵守考场规则,不服从考试工作人员管理,有违规行为的,按《中华人民共和国教育法》《国家教育考试违规处理办法》确定的程序和规定严肃处理,并将记入国家教育考试诚信档案;涉嫌犯罪的,移送司法机关追究法律责任。






粤公网安备 44030402001169号
深圳招考办公众号



