说明:为方便广大考生和家长了解2026年普通高校招生统一考试报名政策和相关规定,顺利完成报名工作,我们根据广东省有关文件,编写了《深圳市2026年高考报名手册》,供考生参考。普通高校招生统一考试相关政策、规定和工作时间如有调整,以广东省的最新文件为准。我们也将及时在深圳招考网(http://szeb.sz.gov.cn/szzkw)上公布,敬请关注。
深圳市招生考试办公室
2025年10月
一、报考须知
(一)报名时间
2026年我省普通高校招生统一考试报名时间为:2025年11月1日至10日。考生报名包含系统注册、网上报名和确认报名共3个步骤,其中系统注册和网上报名的时间为:11月1日至10日,确认报名时间:11月6日至10日。考生网上报名前,需先进行注册,报名系统网址为https://pg.eeagd.edu.cn/ks。
(二)报考条件
1.下列人员可以在我省报名参加普通高考
遵守中华人民共和国宪法和法律,高中阶段学校毕业或具有同等学力,身体状况符合相关要求的同时,还须符合下列条件之一:
(1)具有广东省户籍,且出生后首次申报户口登记在广东(即身份证号码的前两位为44)。
(2)父母一方(或法定监护人,下同)属于符合《广东省人才优粤卡实施办法》(粤府〔2023〕29号)规定的人才优粤卡持有人,或是经省或地级市人民政府认定的符合《中共广东省委广东省人民政府关于加快吸引培养高层次人才的意见》(粤发〔2008〕15号)规定的高层次引进人才。
(3)父母一方属于驻粤部队现役军人,报考人员须具有我省高中阶段学校学籍,并实际就读。
(4)户籍从外省迁入我省的考生,须符合以下要求:
①应届毕业生
A.具有我省高中阶段学校连续3年学籍(时间计算到高考当年8月31日,下同)并实际就读,且高考报名时具有我省户籍的。
B.考生父母(含父母一方或法定监护人)为广东户籍,考生取得我省户籍满1年、学籍满1年不足3年并实际就读的。即考生于高三年级开学前(时间统一截至2025年8月31日)已将户籍迁入我省,且高三年级开学前已具有我省高中阶段学校学籍并连续实际就读。
C.考生父母(或法定监护人)均非广东户籍,但考生取得我省户籍满2年、学籍满2年不足3年并实际就读的。即考生于高二年级开学前(时间统一截至2024年8月31日)已将户籍迁入我省,且高二年级开学前考生已具有我省高中阶段学校学籍并连续实际就读。
②往届毕业生
A.持我省高中阶段学校毕业证书的。
B.持外省高中阶段学校毕业证书,户籍迁入我省满18个月(时间计算到高考当年8月31日),且高考报名时高中阶段学校毕业满1年的。
③同等学力人员
A.户籍迁入我省满3年(时间计算到高考当年8月31日),且在我省参加中考,高考录取时考生须初中毕业(含结业)满3年,并取得我省高中同等学力证明的。
B.户籍迁入我省满18个月(时间计算到高考当年8月31日),高考报名时初中学校毕业(含结业)满4年,并取得高中同等学力证明的。
(5)符合《广东省人民政府办公厅转发省教育厅等部门关于做好进城务工人员随迁子女接受义务教育后在我省参加升学考试工作意见的通知》(粤府办〔2012〕137号)报考条件的进城务工人员随迁子女。
(6)持有香港或澳门居民身份证,同时持有《港澳居民来往内地通行证》或《港澳居民居住证》,并在我省高中阶段学校实际就读的香港、澳门学生。
(7)持有在台湾居住的有效身份证明,同时持有《台湾居民来往大陆通行证》或《台湾居民居住证》,并在我省高中阶段学校实际就读的台湾省籍学生。
(8)在我省定居,并在我省高中阶段学校实际就读,且持公安机关或国家移民管理局签发的《中华人民共和国外国人永久居留证》的外国侨民。
(9)在我省内地西藏、新疆高中班就读的毕业生,可以在我省报名参加普通高考,但不在我省录取。
(10)在我省就读,符合《广东省教育厅关于做好内地西藏新疆中职班应届毕业生升入高职院校有关工作的通知》规定的内地西藏新疆中职班应届毕业生,可以报名参加“3+证书”考试。
(11)在我省就读,符合高校(中国科学技术大学、东南大学、西安交通大学)少年班、(北京大学、清华大学)数学英才班、清华大学数学领军计划、清华大学物理攀登计划、北京大学物理学科卓越人才培养计划等报考资格的非高三毕业班学生,可根据招生院校提供的资格考生名单报考,考生如需参加文化课统一考试,考试成绩只能作为报考高校少年班、数学英才班等的录取依据,不能作为当年广东省普通高校招生其他院校录取的依据。清华大学数学领军计划、北京大学物理学科卓越人才培养计划等非高三毕业班资格学生只参加高考报名,不参加文化课统一考试(具体以高校有关招生章程为准)。
(12)其他符合教育部报考规定的。
2.下列人员不得在我省报名参加普通高考
(1)具有普通高等学历教育资格的高校在校生,或已被普通高校录取并保留入学资格的学生。
(2)高中阶段学校非应届毕业的在校生。
(3)在高中阶段非应届毕业年份以弄虚作假手段报名并违规参加普通高校招生考试(包括全国统考、省级统考和高校单独组织的招生考试,简称高校招生考试)的应届毕业班学生。
(4)因违反国家教育考试规定,被给予暂停参加高考处理且在停考期内的人员。
(5)因触犯刑法受到刑事处罚、尚在处罚期内的。其中,未成年人按相关法律规定执行。
(6)不符合我省普通高考报名条件的其他人员。
高考报名后至开考前,如发现考生有上述不符合报考条件的情况,由省级招生考试机构按程序取消其高考报名资格。
3.其他事项
(1)驻粤部队现役军人身份由省军区统一核准确认。 按照省军区政治工作局有关工作安排,子女符合高考报名条件的驻粤部队现役军人应于2025年10月15日前通过所在团以上部队,将相关材料递交给学校所在地级城市军分区(警备区)政治工作部门,相关材料咨询有关军分区(警备区)政治工作部门。
(2)本通知所称的高中阶段学校包括普通高中、中等职业学校(含职业高中、中专、成人中专、技工学校、技师学院)。
(3)全日制高中阶段学校应届毕业生凭学校开具的应届毕业证明参加高考报名。高中阶段学校往届毕业生及非全日制高中阶段学校毕业生须取得毕业证书方可参加高考报名。
(4)普通高中同等学力认定工作依照《广东省教育厅关于规范普通高中同等学力认定工作的通知》(粤教基函〔2019〕129号)执行,具体考核认定办法可登录深圳市教育局官方网站查看。
(5)具有我省户籍的应、往届毕业生,如户籍迁入时间或学籍(学历)未达到上述我省普通高考报名条件的,可以在我省报名参加普通高考,但只能参加高职院校(专科)批次录取,不能参加本科批次录取。
(6)学制少于三年的高中阶段学校毕业生,其初中毕业时间到高考当年8月31日不满3年的,可以在我省报名参加普通高考,但只能参加高职院校(专科)批次录取,不能参加本科批次录取。
(7)考生不得在我省和其他省份同时参加2026年普通高考报名。
(三)报考地点和报考方式
1.报考地点
(1)应届毕业生
①广东省户籍考生原则上在学籍所在地报考,也可以在户籍所在地报考,不得在其他地市借考。
②随迁子女考生原则上在学籍所在地报考,也可以在父母居住证所在地报考,不得在其他地市借考。
(2)往届毕业生
①广东省深圳市户籍考生在户籍所在区的社会报名点报考。深圳市外户籍的往届毕业生回户籍所在地报考。
②往届随迁子女考生在毕业学校或父母社保缴纳所在区的社会报名点进行资料审核。
(3)同等学力人员
统一在户籍所在地报考,不得在其他地市借考。
2.报考方式
应届毕业生可由所在学校核准考生户籍、学籍以及其他报考条件,然后在报名点办理集体报考手续。往届生、社会人员须持毕业证书或相应学历证明等相关材料,到市招考办指定社会报名点办理报名手续。考生须提供真实的报名材料和照顾政策资格材料。对于凭虚假材料获取报名资格和照顾加分资格的考生,一经发现,将按规定严肃处理。
(四)考生报名基本流程
1.考生注册。考生应先进入广东省普通高考报名系统(网址为:https://pg.eeagd.edu.cn/ks),凭姓名、证件号注册考生账号,设置密码,并绑定手机号。
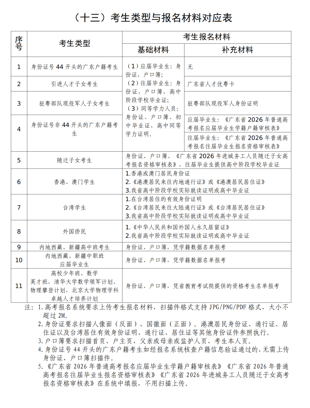
2.报名资格初核。报名前,考生应准备符合我省报考资格的相关证明材料(含身份证、居民户口簿、学籍、学历等材料),在所在学校或社会报名点进行报名资格初核。考生类型与所需报名材料清单见《报考须知第(十三)节》。应届毕业生可由所在学校核准考生报考条件和材料,到报名点集体办理报考手续。往届毕业生、社会人员须持报名材料到社会报名点办理报考手续。经初核符合我省高考报名条件的考生,由学校、社会报名点派发考生号。考生须提供真实的报名材料(含加分和优先录取资格材料),如发现有弄虚作假情况的,将纳入诚信体系严肃处理。
3.网上报名。凭个人证件号码或注册时填报的手机号码和注册时设置的密码登录广东省普通高考报名系统进行网上报名。网上报名时,考生须认真阅读报考须知,签订《考生诚信考试承诺书》(见报考须知第(十)节),并按系统指引,录入本人的基本信息(含普通高中学业水平考试选择考科目在内的报考信息、联系方式、个人简历、家庭情况等),上传身份证、居民户口簿等身份证明材料(其中身份证号44开头的广东户籍考生如经高考报名系统核查户籍信息验证通过的,无需上传),采集考生相片,并缴纳报考费。上传的报名材料支持JPG/PNG/PDF文件格式,大小不超过2M,其中身份证要求上传正反两面、户口簿要求上传首页、户主页、父/母亲或监护人页、考生本人页,考生可提前准备好电子文档,方便报名时上传。报考“3+证书”类考生须在基本信息中如实填写毕业学校及专业。注:请勿将户口簿上的籍贯或出生地当成户籍。
4.确认报名。网上报名完成后,考生还须在规定时间内持二代(或三代)身份证、居民户口簿、学籍、学历等证明材料到学校、社会报名点办理确认报名手续。确认报名手续包括确认报名资格、校对和核准报考信息等。具体报名办法按《广东省2026年普通高校招生统一考试报名实施细则》进行。(详见报考须知第(十一)节)进行。
(五)报考手续
1.拟参加2026年普通高校招生录取(含春季高考和夏季高考录取)的以下类型考生须按规定的时间报名:
(1)普通高校招生统一考试(普通高考)考生;
(2)普通高等学校招收中等职业学校毕业生统一考试(简称“3+证书”考试)考生(含报考高职院校的退役士兵、西藏新疆内职班应届毕业生);
(3)高职院校依据普通高中学业水平成绩录取(简称依学考成绩录取)的考生,须完成高考报名方可参加依学考成绩录取;
(4)高等学校单独组织考试(含免试)及单独录取的保送生、运动训练、武术与民族传统体育专业、职教师资、残障(单招)、消防救援(单招)等类型考生;
(5)报考高职院校自主招生(含现代学徒制试点等,简称高职自主招生)及中高职贯通三二分段高职学段(简称三二分段)考生;
(6)高职院校五年一贯制录取并于2026年进入高职阶段学习(简称五年一贯制)的学生。
2.凡符合报考条件的普通高中、职业高中应届高中毕业生,由学校负责集中办理报名手续。中专、技工类应、往届生到市招考办指定报名点报名。往届生和社会人员,符合条件的,到指定社会报名点报名(2026年普通高考我市共设13个社会报名点(详见报考须知第(十四)节)。
3.报名的具体办法见《广东省2026年普通高考报名简要流程》《广东省2026年普通高考报名确认流程》和《广东省2026年普通高校招生统一考试报名实施细则》。
4.户籍从外省迁入我省的考生,高考报名前,应届毕业生须提前办理《广东省2026年普通高考报名应届毕业生学籍户籍审核表》;往届毕业生须提前办理《广东省2026年普通高考报名往届毕业生报名资格审核表》。
5.考生号编排方式。我省高考考生号采用10位编制,其中第一,二位为地市码;第三,四位为县区码;第五位为考生属性码,“1”代表普通类(物理),“2”代表普通类(历史),“3”代表体育类,“4”代表艺术类,“6”代表单考单招类,“8”代表“退役士兵”类,“9”代表“3+证书”类;第六至十位为流水号,其中第六位为“9”的是随迁子女考生。每个考生只能有一个高考考生号。

说明:体育艺术类(含体育类、音乐类、舞蹈类、表(导)演类、播音与主持类、美术与设计类、书法类、戏曲类)考生需参加外省院校术科校考的,如外省院校需考生提供14位考生号,在现有10位考生号前面加2位高考年份和2位省代码即可(广东省代码为44)。比如参加2026年高考的广东考生的14位考号:2644+广东高考考生号。
保送、运动训练、武术与民族传统体育、职教师资、残障(单招)、高职自主招生、高职三二分段、依学考成绩录取、五年一贯制、消防救援(单招)属于单考单招类型,不参加夏季高考统考,采用考生属性为“6”的考生号报名。单考单招类考生如需参加统考或兼报其他科类考试,应使用相应属性的考生号报名。
高考报名开始前,各学校、社会报名点根据考生网上注册信息情况,用身份证阅读器采集考生基本信息,并向考生派发考生号。
6.选考科目要求。根据教育部2021年修订的《普通高校本科招生专业选考科目要求指引(通用版)》,拟参加2026年广东省普通高考的考生可参考2025年在粤招生高校本科专业(类)选考科目要求(可查阅广东省教育考试院编制发行的《广东省2025年普通高等学校招生专业目录》)或咨询相关高校,了解目标高校招生专业(类)的选考科目要求。实际招生高校和招生专业以《广东省2026年普通高等学校招生专业目录》公布为准。
(六)报考注意事项
1.所有类别的考生均需办理高考报名手续。凡有意报读高校组织单独考试(含免试)及单独录取的保送生、运动训练、武术与民族传统体育专业考生、职教师资考生、残障(单招)考生、消防救援(单招)、高职院校自主招生(含现代学徒制试点等,简称高职自主招生)、中高职衔接三二分段(简称三二分段)考生,以及报名参加2026年1月普通高中学业水平考试语文、数学、英语3门考试,并拟报考高职院校分类考试招生(高职院校依据普通高中学业水平成绩录取)等考生,都必须参加高考报名,否则不能被录取。
2.体育艺术类(含体育类、音乐类、舞蹈类、表(导)演类、播音与主持类、美术与设计类、书法类、戏曲类,下同)需注意以下事项:
体育艺术类文化课考试科目和普通类文化课考试科目一致。其中,首选科目物理或历史均可。
艺术类专业能力考试分为省统考和校考。音乐类、舞蹈类、表(导)演类、播音与主持类、美术与设计类、书法类六个类别省统考由广东省教育考试院组织,采取全省统一命题、统一考试、统一评卷(面试评分)的形式;戏曲类实行省际联考。艺术类考生只能选择其中一种,不得兼报;其中,音乐类考生在音乐教育、音乐表演(声乐)、音乐表演(器乐)三个专业方向选择填报并允许兼报;播音与主持类考生在普通话、粤语两个专业方向选择填报并允许兼报;表(导)演类考生在戏剧影视表演、服装表演、戏剧影视导演三个专业方向选择填报并允许兼报。校考由招生院校自行组织,参加校考的考生必须报名参加相应艺术类专业的省统考。
体育、艺术类考生报名时,需认真了解体育、艺术类专业考试招生的相关政策,具体内容详见《关于印发广东省2026年普通高校体育类专业招生报名及考试办法的通知》《关于印发广东省2026年普通高校艺术类专业考试招生办法的通知》。
(七)中职学校毕业生参加高考有关规定
“3+证书”考试的报考对象为中等职业学校(含职业高中、中专、成人中专、技工学校、技师学院)毕业生(包括退役士兵、西藏新疆内职班应届毕业生)。其中,全日制教育的中等职业学校(含职业高中、中专、技工学校、技师学院)应届毕业生可持学校应届毕业证明报考,入学时由录取高校审核毕业证原件,无中等职业学校毕业证的学生,不予报到和注册。中等职业学校往届毕业生及非全日制的中等职业学校(含成人中专等)毕业生持毕业证书报名。
“3+证书”考生报名时须获得相应职业技能证书,种类包括教育部教育考试院颁发的英语或计算机等级考试证书,省教育考试院颁发的“广东省中等职业技术教育专业技能课程考试证书”(简称专业技能课程证书),人社部门职业技能鉴定考核机构(各级职业技能鉴定指导中心)组考和颁发的部分职业资格证书,卫生行政主管部门颁发的护士执业资格考试成绩合格证明或护士执业证书,“1+X证书制度试点”职业技能等级证书。退役士兵凭退役证可以报考。西藏新疆内职班应届毕业生由考生联系就读学校报考。
已取得教育部教育考试院颁发的英语或计算机等级考试证书和省教育考试院颁发的专业技能课程证书的考生,在高考报名时,系统会自动关联证书信息;未自动关联的其他证书,由考生据实填写证书信息,录取前将核查是否属实。未取得证书,但已报名参加2026年1月由省教育考试院组织的专业技能课程证书考试的考生,可先报名,并在春季高考填报志愿前取得证书,方可参加“3+证书”考试的填报志愿和投档录取。获得专业技能课程证书,但未能通过高考报名系统核验的考生,需于填报志愿前携带本人身份证、证书原件、复印件到地市招生办办理证书确认手续。退役士兵持身份证和退役证办理相关手续。
持人社部门职业技能鉴定考核机构(各级职业技能鉴定指导中心)组考和颁发的部分职业资格证书(证书目录见报考须知第(八)节)和卫生行政主管部门颁发的护士执业资格考试成绩合格证明或护士执业证书的考生,报考时须如实填写证书名称、证书号码等信息,并上传证书图片。
已获得“1+X证书制度试点”职业技能等级证书(下称职业技能等级证书)的考生,报名时,系统会自动关联考生职业技能等级证书信息;若系统未能关联到考生的职业技能等级证书信息,考生可在系统中填写相关信息,并上传证书电子版等证明材料。尚未获得职业技能等级证书,但在2026年3月1日前可获得职业技能等级证书的考生,还须在我省2026年春季高考志愿填报前联系学校补充相关证书信息。我省2026年春季高考志愿填报时间另文通知。报名完成后,省教育考试院将统一核查考生所填报的职业技能等级证书信息。
考生须对填写证书信息的真实性负责。招生院校在录取、入学时须对职业资格证书进行核验。职业资格证书不符合招生专业要求或未能通过核验的考生作退档或退学处理。建档时,中等职业学校毕业证和职业技能证书的复印件须放入档案。


(十)广东省2026年普通高校招生统一考试考生诚信考试承诺书
本人自愿报名参加广东省2026年普通高校招生统一考试,现郑重承诺:
1、本人已认真阅读广东省2026年普通高校招生统一考试的有关规定和纪律要求,清楚了解在本次考试中“组织作弊”“为他人组织作弊提供器材或帮助”“为实施考试作弊向他人提供考试试题或答案”“代替他人考试或让他人代替自己考试”是《中华人民共和国刑法》所规定的违法行为,愿意遵守国家和广东省制定的有关本次考试的法律、规定和守则,承诺按规定的程序和要求参加考试,如有违反,将接受《刑法》《教育法》《国家教育考试违规处理办法》等法律法规的处理。
2、本人坚决遵守广东省2026年普通高校招生统一考试报名有关规定,按要求和程序办理报名手续,不弄虚作假,不伪造和使用虚假证明材料(含假证明、假学籍材料、假证书等),不跨省重复参加高考报名。如有违反,自愿接受相关规定处理,并承担由此造成的一切后果。
3、本人自觉服从考场工作人员和监考员的管理,自觉接受监考员使用身份识别设备、金属探测仪等考场管理设施进行考生身份核验和违禁物品检查,自觉维护考试公平,遵守考试纪律,做到诚信考试、守纪考试、文明考试。
4、本人已认真核对报名个人信息,并确认本人信息是真实准确的,如因个人信息错误、失真造成不良后果,责任由本人承担。
考生签名:
2025年11月 日
(十一)广东省2026年普通高校招生统一考试报名实施细则
为规范我省普通高校招生统一考试(简称普通高考,下同)报名工作,确保考生电子档案真实准确,根据《广东省普通高校招生统一考试报名工作管理办法》,特制定广东省2026年普通高考报名实施细则如下。
第一条 我省普通高考报名采取网上注册报名加确认方式。报名前,各级招生考试机构要预先做好中学代码、报名点代码、报名点与考生号对应规则的审定确认工作。报名前,考生需通过普通高考报名系统进行用户注册。报名时,考生凭个人证件号码或注册时填报的手机号码,以及注册时设置的密码登录报名系统,了解报考须知,签订《广东省2026年普通高校招生统一考试考生诚信考试承诺书》,在网上自行录入本人的报考信息,按要求采集相片,并缴纳报考费,然后在省教育考试院规定的确认报名时间内到市、县(市、区)招生办公室指定的报名点确认报名资格、校对报考信息和打印报名校对表。考生相片不得修图或美颜,以免与身份证照片或录取后高校学历照片匹配度较低,影响录取后报到、学历注册等。相片上传不成功的考生,可在确认报名现场补摄像。
第二条 报名开始前,各市、县(市、区)招生考试机构、报名点(中学)对报名考生进行资格初核。对符合我省高考报名条件的考生,在采集考生基本信息后,向考生派发考生号,然后在普通高考报名系统上录入相关信息。具体做法是:考生先通过报名点读取身份证信息并派发考生号后,根据考生的个人证件号码或手机号码和注册时设置的密码在网上自行录入其他基本信息、报考信息、个人简历、家庭情况,上传报名材料。基本信息内容包含政治面貌、考生类别、毕业中学、思想政治品德情况、通讯地址、邮政编码、联系电话、个人特长及普通高中学业水平考试的相关信息等;报考信息包含考试科目、专业能力考试形式及项目、职业技能证书信息等。上传的报名材料支持JPG/PNG/PDF文件格式,大小不超过2M,其中身份证要求上传正反两面、户口簿要求上传首页、户主页、父/母亲或监护人页、考生本人页,考生可提前准备相关电子文档,方便报名时上传。身份证号44开头的广东户籍考生如经报名系统核查户籍信息验证通过的,无需上传身份证、户口簿扫描件。持有香港或澳门居民身份证,同时持有《港澳居民来往内地通行证》或《港澳居民居住证》的香港、澳门学生;持有在台湾居住的有效身份证明,同时持有《台湾居民来往大陆通行证》或《台湾居民居住证》的台湾学生,应在报名系统填写录入其上述所持有的全部证件。报考“3+证书”类考生须在基本信息中如实填写毕业学校及专业。姓名中无法输入的生僻字用大写拼音字母代替,并书面向报名点(中学)申请备案。在网上录入的所有汉字信息采用简体中文(香港、澳门学生姓名如为繁体字,可保留繁体字录入)。报名结束后,报名点(中学)应将姓名中无法录入的有生僻字的考生姓名、考生号造册后连同考生身份证复印件,由地级市招生考试机构统一汇总上报省教育考试院(信息管理处)。
第三条 报考类别分为普通类(物理)、普通类(历史)、体育类、艺术类、单考单招类、退役士兵类及“3+证书”类共七大类。其中,艺术类包含音乐类、舞蹈类、表(导)演类、播音与主持类、美术与设计类、书法类、戏曲类。单考单招类是指报考高校单独组织考试(含免试)及单独录取的保送生、运动训练、武术与民族传统体育、职教师资、残障(单招)、依学考成绩录取、高职自主招生、中高职贯通三二分段、五年一贯制和消防救援(单招)的考生。单考单招类考生不参加夏季高考统考,采用考生属性为“6”的考生号报名。单考单招类考生如果要兼报其他高考类别,则派发其他相应属性的考生号,并要求考生报名时选择相应的考试科目。
第四条 考试科目采用“3+1+2”模式,其中“3”为语文、数学、外语三门统一考试科目,“1”为在高中学业水平选择性考试科目的物理、历史2门科目中自主选择1门,“2”为在高中学业水平选择性考试科目的思想政治、地理、化学、生物学4门科目中自主选择2门(简称四选二,下同)。普通类(物理)考生考试科目为:语文、数学、外语、物理和四选二。普通类(历史)考生考试科目为:语文、数学、外语、历史和四选二。体育类考生考试科目为:在普通类(物理)或普通类(历史)考试科目的基础上加考体育类专业能力考试。艺术类考生(含音乐类、舞蹈类、表(导)演类、播音与主持类、美术与设计类、书法类、戏曲类专业)考试科目为:在普通类(物理)或普通类(历史)考试科目的基础上加考艺术类专业能力考试。外语选考语种为英语、日语、德语、法语、俄语、西班牙语中的一门。外语语种为英语的考生,须参加英语听说考试,英语听说考试单独进行。
“3+证书”考试的文化课考试科目为:语文、数学、英语。
第五条 我省普通高考报名系统网址为:https://pg.eeagd.edu.cn/ks。
第六条 考生须凭身份证、居民户口簿和相关报考证明材料到规定的县(市、区)招生考试机构或指定的报名点(中学)领取考生号,并在规定的时间内完成网上报名和现场确认报名手续。
第七条 考生进入网上报名网页,须认真阅读报名流程、《考生须知》和《广东省2026年普通高校招生统一考试考生诚信考试承诺书》,阅读完毕并确认后,才可继续填报其他信息。
第八条 考生应妥善保管本人的系统密码,以便在确认报名资格时修改个人资料、填报志愿、查询考试成绩、查询录取结果等后续环节使用。考生在注册时应准确绑定个人手机,用于高考成绩、填报志愿验证码、录取结果等各种信息的接收和确认。
第九条 考生应按规定缴纳考试费。考生在网上报名时应按物价部门批准的收费标准缴纳考试费。艺术类和体育类专业能力考试统考费与文化课考试费一并在网上报名时缴纳。考生根据选考科目,按系统操作指引进行缴费。
第十条市县招生考试机构、报名点须认真审核考生报名资格。符合报考条件的,由工作人员根据考生提供的考生号核查是否为该考生的资料,是否已正常采集相片,并已缴费,核查无误后在系统进行提交确认,并打印出该考生的报名信息表。未采集相片信息的考生,由工作人员现场核验考生身份,并采集相片。
第十一条 考生办理报名确认手续时,要认真逐项核对本人报名信息表中的内容,尤其是姓名、身份证号码、户籍、应/往届、选择考科目、选考外语语种、联系电话等关键信息。报考体育类和艺术类专业的考生还须认真核对考试项目的相关信息。考生姓名中无法输入的生僻字使用支持国标大字符集(GBK)的输入法输入,确实找不到的生僻字用大写拼音字母代替,并在报名确认时向报名点(中学)申请备案正确姓名。如果核对时发现有错误,请考生在报名信息表上用笔更正,再交给报名点(中学)工作人员修改,并重新确认和打印。为避免报考信息错误影响填报志愿和录取,考生应认真核对报考信息。报考信息核对无误后,由考生本人签名确认。
第十二条 考生须认真阅读《广东省2026年普通高校招生统一考试考生诚信考试承诺书》并签名确认。
第十三条 考生信息一经确认,任何人不得擅自更改。考试与录取管理、入学电子注册、毕业证书颁发都以考生签名确认的报名信息为依据。考生对所填报考信息的准确性负责。因考生本人录入的信息错误(或录入信息后实际情况发生变化,未及时提交修改信息申请)而造成的后果,由考生本人承担。
第十四条 本实施细则由广东省招生委员会办公室负责解释。









(十六)考试费缴交方式
考生须按规定缴纳考试费。考试费标准按照《广东省发展改革委 广东省财政厅关于规范全省教育部门教育考试行政事业性收费及有关问题的通知》(粤发改价格〔2022〕442号)执行。文化科考试费和艺术类、体育类专业能力(术科)考试统考费一同缴纳,实行网上缴费。
二、报考问答
问题1:考生报名基本流程是怎么安排的?
答:2026年高考报名基本流程分为四个部分:考生注册—>报名资格初核—>网上报名—>确认报名。
问题2:广东2026年普通高考报名什么时候进行?
答:2026年我省普通高校招生统一考试报名时间为:2025年11月1日至10日。考生报名包含系统注册、网上报名和确认报名共3个步骤,其中系统注册和网上报名的时间为:11月1日至10日,确认报名时间:11月6日至10日。
答:一般情况下,我省将于次年初安排一次高考补报名。鉴于补报名时我省体育、艺术类专业考试省统考、普通高等学校招收中等职业学校毕业生统一考试(即“3+证书”考试)和普通高中学业水平合格性考试(即依学考成绩录取)已经结束,拟报考上述招生考试类型的考生不列入补报名范围。详情请密切关注广东省教育考试院官微、官网发布的相关通知。
问题4:高考注册和报名的网址是什么?
答:高考注册和报名的网址是:https://pg.eeagd.edu.cn/ks。
问题5:报名前应做好哪些准备?
答:核查户籍身份信息真实准确性。所有考生在高考报名前应与父母或家人核查本人户籍是否存在双重户籍和虚假户籍,确保以唯一真实有效户籍身份信息进行高考报名,以免在高考报名或录取后因双重户籍或虚假户籍等原因被取消高考报名和录取资格。
问题6:考生报名时,要注意哪些问题?
答:(1)2025年11月1日至10日,考生应先进入广东省普通高考报名系统(网址为:https://pg.eeagd.edu.cn/ks),凭姓名、证件号注册考生账号,设置密码,并绑定手机号。
(2)考生注册及预报名后必须进行报名确认。
凭个人证件号码或注册时填报的手机号码和注册时设置的密码登录广东省普通高考报名系统进行网上报名。网上报名时,考生须认真阅读报考须知,签订《考生诚信考试承诺书》,并按系统指引,录入本人的基本信息(含普通高中学业水平考试选择考科目在内的报考信息、联系方式、个人简历、家庭情况等),上传身份证、户口簿等身份证明材料(其中身份证号44开头的广东户籍考生如经报名系统核查户籍信息验证通过的,无需上传),采集考生相片,并缴纳报考费。上传的报名材料支持JPG/PNG/PDF文件格式,大小不超过2M,其中身份证要求上传正反两面、户口簿要求上传首页、户主页、父/母亲或监护人页、考生本人页,考生可提前准备好电子文档,方便报名时上传。
网上报名完成后,考生还须在规定时间内持二代(或三代)身份证、户口簿、学籍学历等证明材料到学校、社会报名点办理确认报名手续。确认报名手续包括确认报名资格、校对和核准报考信息等。具体报名办法按《广东省2026年普通高校招生统一考试报名实施细则》进行。
(3)考生个人信息必须准确无误。
考生身份证信息统一采用身份证阅读器采集,考生相片和人脸特征信息数据通过省普通高考报名系统和省教育考试院官微小程序采集。考生报名信息准确与否和人脸信息的正确采集,直接关系到考生的切身利益。考生的考试、录取以及升学后的学籍管理和毕业证书电子注册,都将以考生网上确认的报名信息为准。在报名现场信息确认时,学校、社会报名点会打印出考生的报名信息表供考生核对确认,考生必须认真校对、核准全部信息,如因个人信息错误、失真造成不良后果,责任由考生承担。
校对核准的主要内容:考生本人的姓名、身份证号码、性别、户籍所在地、毕业学校、考生类别、报考科目等信息。
问题7:高考报名后发现报考信息填错,或高考报名后姓名、证件号、户籍、政治面貌等信息有变化,要怎么修改?
答:报考信息非常重要,信息错误将造成严重后果,报名时请务必认真核对报考信息,报名后如个人信息发生变化须及时主动申请修改。具体请联系报名点或当地市县招生办,按照“广东省2026年普通高考考生信息修改审核流程”进行更正,信息更正办理时段为报名结束后至2026年4月30日以及2026年6月10日至6月12日(注:开考后不再受理高考报名所使用户籍被注销考生的修改信息申请),因考生未及时提交修改信息申请而造成的遗留问题由考生本人承担责任。
问题8:高考报名后,更改姓名是否有影响?
答:高考报名后,不建议再更改姓名。高考报名系统所填姓名信息是高考录取、高校入学报到、高校学籍电子注册的主要依据,如更改,可能带来一系列的问题。如确实需要更改姓名,建议在高考报名前或高校入学报到注册后更改。
问题9:考生因为虚假户口办了新的身份证号且修改了姓名,但其他报名材料上是旧的身份证号和姓名,会对后续录取有影响吗?
答:报名时,考生须提供真实的报名材料,普通高考考生须对报名材料信息的真实性负责。使用虚假户籍报考,按规定将取消报考、录取和入学资格,考生报名前应与家人核实是否存在双重户籍或虚假户籍情况。报名后至开考前如因双重户籍或虚假户籍等原因更改了身份证号或户籍信息等,应立即向高考报名点报告并提出身份证号或户籍更正申请及相关证明材料(开考后不再受理此类申请),否则因身份户籍信息更改而导致不能注册入学、无法取得毕业证书等后果由考生本人负责。
问题10:考生需要绑定手机号吗?
答:需要,每名考生必须准确绑定个人的手机号,作为高考成绩、填报志愿、录取结果等各种信息的接收和确认。若后期需变动,考生可凭账号和密码登录报名系统,修改绑定手机号码。
问题11:2026年高考的考试科目是怎样的?
答:考试科目采用“3+1+2”模式,其中“3”为语文、数学、外语三门统一考试科目,“1”为在高中学业水平选择性考试科目的物理、历史2门科目中自主选择1门,“2”为在高中学业水平选择性考试科目的思想政治、地理、化学、生物学4门科目中自主选择2门(简称四选二,下同)。
普通类(物理)考生考试科目为:语文、数学、外语、物理和四选二。
普通类(历史)考生考试科目为:语文、数学、外语、历史和四选二。
体育类考生考试科目为:在普通类(物理)或普通类(历史)考试科目的基础上加考体育类专业能力考试。
艺术类考生(含音乐类、舞蹈类、表(导)演类、播音与主持类、美术与设计类、书法类、戏曲类专业)考试科目为:在普通类(物理)或普通类(历史)考试科目的基础上加考艺术类专业能力考试。
外语选考语种为英语、日语、德语、法语、俄语、西班牙语中的一门。外语语种为英语的考生,须参加英语听说考试,英语听说考试单独进行。
“3+证书”考试的文化课考试科目为:语文(3+证书)、数学(3+证书)、英语(3+证书)。
问题12:考生户籍从外省迁入广东省内的,可以在我市报考吗?
答:(1)应届毕业生
①具有我省高中阶段学校连续3年学籍(时间计算到高考当年8月31日,下同)并实际就读,且高考报名时具有我省户籍的。
②考生父母(含父母一方或法定监护人)为广东户籍,考生取得我省户籍满1年、学籍满1年不足3年并实际就读的。即考生于高三年级开学前(时间统一截至2025年8月31日)已将户籍迁入我省,且高三年级开学前已具有我省高中阶段学校学籍并连续实际就读。
③考生父母(或法定监护人)均非广东户籍,但考生取得我省户籍满2年、学籍满2年不足3年并实际就读的。即考生于高二年级开学前(时间统一截至2024年8月31日)已将户籍迁入我省, 且高二年级开学前考生已具有我省高中阶段学校学籍并连续实际就读。
(2)往届毕业生
①持我省高中阶段学校毕业证书的。
②持外省高中阶段学校毕业证书,户籍迁入我省满18个月(时间计算到高考当年8月31日),且高考报名时高中阶段学校毕业满1年的。
(3)同等学力人员
①户籍迁入我省满3年(时间计算到高考当年8月31日),且在我省参加中考,高考录取时考生须初中毕业(含结业)满3年,并取得我省普通高中同等学力证明的。
②户籍迁入我省满18个月(时间计算到高考当年8月31日),高考报名时初中学校毕业(含结业)满4年,并取得高中同等学力证明的。
问题13:考生是广东省内户籍,但没有广东省内学籍的应届生可以报考吗?
答:具有我省户籍的应、往届毕业生,如户籍迁入时间或学籍(学历)未达到我省普通高考报名条件的,可以在我省报名参加普通高考,但只能参加高职院校(专科)批次录取,不能参加本科批次录取。
问题14:户籍从外省迁入我省的考生应准备哪些报名材料?
答:户籍从外省迁入我省的考生(即持广东省户籍,但身份证号码的前两位非44),高考报名前,应届毕业生须提前办理《广东省2026年普通高考报名应届毕业生学籍户籍审核表》(简称《学籍户籍审核表》);往届毕业生须提前办理《广东省2026年普通高考报名往届毕业生报名资格审核表》(简称《报名资格审核表》)。《学籍户籍审核表》和《报名资格审核表》经区教育行政部门审核,签署意见为“材料已核,同意报名高考”的,才能在我省正常报考,并填报本专科批次院校志愿;签署意见为“仅限报高职院校”的,只能填报高职(专科)批次院校志愿。仅报考高职院校的中职学校毕业生(含五年一贯制、高职三二分段、“3+证书”专科批次、高职自主招生)无需填写《学籍户籍审核表》和《报名资格审核表》。
《学籍户籍审核表》和《报名资格审核表》办理流程如下:
1.考生办理流程。考生注册成功后,在网上填写并打印《学籍户籍审核表》或《报名资格审核表》后,应届毕业生连同身份证、居民户口簿等材料提交所在学校集体办理《学籍户籍审核表》;往届生携带身份证、居民户口簿、高中阶段学校毕业证到社会报名点办理《报名资格审核表》。
2.学校审核。应届毕业生所在学校负责《学籍户籍审核表》内容的初核工作,包括核对《学籍户籍审核表》信息与相关证件信息是否一致,学籍和实际就读情况是否属实等。审核完成后,由学校校长签名,并盖学校公章后,提交区教育行政部门审核。
3.区教育行政部门审核。区教育行政部门根据学校、社会报名点的初审情况,审核《学籍户籍审核表》和《报名资格审核表》,给出“材料已核,同意报名高考”或“仅限报高职院校”或“不同意在我省高考报名”的审核意见并签名盖章。审核结果在高考报名系统上提交,各学校、社会报名点要及时告知考生。
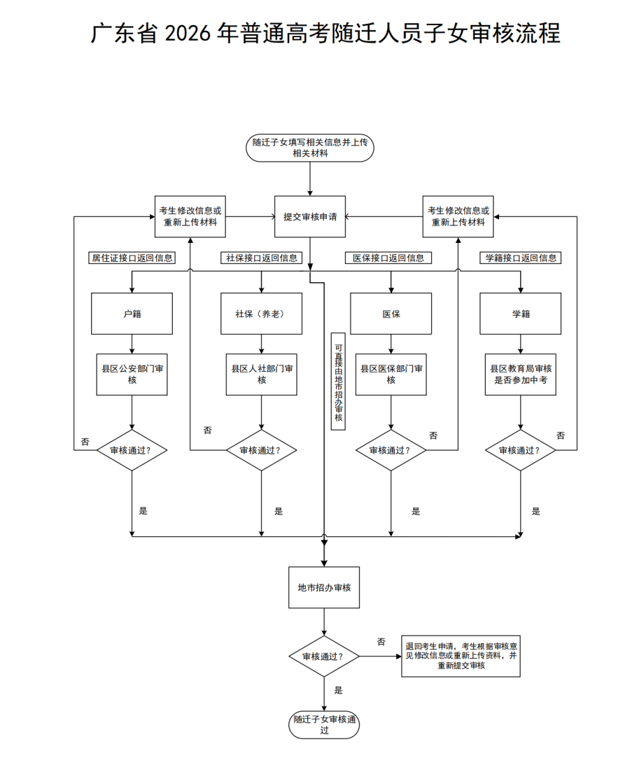
问题15:随迁子女申请在我市参加高考的报名和审核流程是什么?
答:(1)在规定的时间通过随迁报名资格审核。(2)在预报名时间内,在高考报名系统上输入《广东省进城务工人员随迁子女高考报名资格审核表》(简称《审核表》)的相关信息,待审核通过后,持本人身份证、居民户口簿及相关的资格证明材料和《审核表》,按要求到学校、社会报名点办理报名确认手续。
问题16:不符合在我省报名参加高考条件的随迁子女考生怎么办?
答:不符合我省报名条件的随迁子女,所在学校应及早做好解释和学生分流工作,引导学生尽早回户籍所在地参加高考报名。尤其是艺术类、体育类、中职类等特殊类型考生,因考试时间较早,一旦错过当地高考报名将无法安排考试。
问题17:随迁子女考生社保只买了医保/养老保险中的一项,是否符合报名条件?
答:不符合。根据进城务工人员随迁子女在广东省参加高考报名资格审核工作指引,明确关于社会保险认定问题,考生父母仅购买了社会基本养老保险及基本医疗保险中的一种,不予认定。
问题18:报考体育艺术类(含体育类、音乐类、舞蹈类、表(导)演类、播音与主持类、美术与设计类、书法类、戏曲类,下同)的考生要注意什么问题?不同科类(属性)之间的专业可以兼报吗?
答:体育艺术类文化课考试科目和普通类文化课考试科目一致。其中,首选科目物理或历史均可。
艺术类专业能力考试分为省统考和校考。音乐类、舞蹈类、表(导)演类、播音与主持类、美术与设计类、书法类六个类别省统考由广东省教育考试院组织,采取全省统一命题、统一考试、统一评卷(面试评分)的形式;戏曲类实行省际联考。艺术类考生只能选择其中一种,不得兼报;其中,音乐类考生在音乐教育、音乐表演(声乐)、音乐表演(器乐)三个专业方向选择填报并允许兼报;播音与主持类考生在普通话、粤语两个专业方向选择填报并允许兼报;表(导)演类考生在戏剧影视表演、服装表演、戏剧影视导演三个专业方向选择填报并允许兼报。校考由招生院校自行组织,参加校考的考生必须报名参加相应艺术类专业的省统考。
体育、艺术类考生报名时,需认真了解体育、艺术类专业考试招生的相关政策,具体内容详见《关于印发广东省2026年普通高校体育类专业招生报名及考试办法的通知》《关于印发广东省2026年普通高校艺术类专业考试招生办法的通知》。
在我省普通高考报名期间,拟参加校考的考生,若无法确定所报考校考专业是否属艺术类省统考涵盖的专业,应先咨询拟报考院校,并知晓属于哪类省统考。
问题19:高考报名时重复缴费怎么办?
答:高考重复交费部分,省考试院将在高考报名后提交省财政厅办理退费,考生可登录广东公共服务支付平台(https://ggzf.czt.gd.gov.cn/onlinePay)实时查询具体退费进度。
问题20:普通高中毕业生可以参加“3+证书”高职类高考吗?
答:不能。但通过普通高考同样可以就读高职类的院校或专业。例如深圳职业技术大学、深圳信息职业技术大学,既招收高职类高考(3+证书)的考生,也招收普通高考的考生。
问题21:高职类考生高考报名要注意什么?
答:“3+证书”考试的报考对象为中等职业学校(含职业高中、中专、成人中专、技工学校、技师学院)的毕业生(包括退役士兵、西藏新疆内职班应届毕业生)。其中,全日制教育的中等职业学校(含职业高中、中专、技工学校、技师学院)应届毕业生可持中等职业学校应届毕业证明报考,入学时由录取高校审核毕业证原件,无中等职业学校毕业证的学生,不予报到和注册。中等职业学校往届毕业生及非全日制的中等职业学校(含成人中专等)毕业生持毕业证书报名。
“3+证书”考生报名时须获得相应职业技能证书,种类包括教育部教育考试院颁发的英语或计算机等级考试证书,省教育考试院颁发的“广东省中等职业技术教育专业技能课程考试证书”(简称专业技能课程证书),人社部门职业技能鉴定考核机构(各级职业技能鉴定指导中心)组考和颁发的部分职业资格证书,卫生行政主管部门颁发的护士执业资格考试成绩合格证明或护士执业证书,“1+X证书制度试点”职业技能等级证书。退役士兵凭退役证可以报考。西藏新疆内职班应届毕业生由考生联系就读学校报考。
已取得教育部教育考试院颁发的英语或计算机等级考试证书和省教育考试院颁发的专业技能课程证书的考生,在高考报名时,系统会自动关联证书信息;未自动关联的其他证书,由考生据实填写证书信息,录取前将核查是否属实。未取得证书,但已报名参加2026年1月由省教育考试院组织的专业技能课程证书考试的考生,可先报名,并在春季高考填报志愿前取得证书,方可参加“3+证书”考试的填报志愿和投档录取。获得专业技能课程证书,但未能通过高考报名系统核验的考生,需于填报志愿前携带本人身份证、证书原件、复印件到学校办理证书确认手续。退役士兵持身份证和退役证办理相关手续。
持人社部门职业技能鉴定考核机构(各级职业技能鉴定指导中心)组考和颁发的部分职业资格证书(证书名称可参见2026年普通高校招收中职毕业生考试招生工作的有关文件)和卫生行政主管部门颁发的护士执业资格考试成绩合格证明或护士执业证书的考生,报考时须如实填写证书名称、证书号码等信息,并上传证书图片。
已获得“1+X证书制度试点”职业技能等级证书(下称职业技能等级证书)的考生,报名时,系统会自动关联考生职业技能等级证书信息;若系统未能关联到考生的职业技能等级证书信息,考生可在系统中填写相关信息,并上传证书电子版等证明材料。尚未获得职业技能等级证书,但在2026年3月1日前可获得职业技能等级证书的考生,还须在我省2026年春季高考志愿填报前联系学校补充相关证书信息。我省2026年春季高考志愿填报时间另文通知。报名完成后,省教育考试院将统一核查考生所填报的职业技能等级证书信息。
问题22:高职院校依据高中学业水平考试招生的时间安排是什么?
答:报名参加2026年高职院校依据高中学业水平考试成绩进行分类招生的考生,需在2025年11月1日至10日参加高考报名,2025年11月14日至19日参加普通高中学业水平合格性考试报名,2026年1月8日至10日参加普通高中学业水平考试;预计2026年3月,公布成绩,并组织考生填报志愿;2026年4月,拟进行高职院校招生录取。省招办根据审核通过的名单发放录取通知书。以上时间和安排,如有变动,以省公布的时间安排为准。未参加高考报名的考生将无法依学考成绩录取。
问题23:中职生能否报名夏季高考?
答:符合我省普通高考报名条件的中等职业学校(含技工学校)毕业生,可以报名参加我省夏季高考。其中,符合我省随迁子女高考报名政策的中等职业学校(含技工学校)毕业生,还需要提供在广东参加中考的证明,才可以在我省报名参加夏季高考。“3+证书”考试和夏季高考报名条件均符合的考生不能兼报两项,只能选择其中之一。
问题24:中职生报名夏季高考需要参加高中学业水平合格考试吗?
答:不用。符合条件的中职学校毕业生报名参加我省夏季高考,不需要再参加普通高中学业水平合格性考试,只需根据自身的选考科目,参加全国统考科目及普通高中学业水平选择性考试。
问题25:五年制技工学校的学生能否在第三年报考普通高考?
答:不能。高中阶段学校非应届毕业的在校生,不得在我省报名参加普通高考(含3+证书考试)。
问题26:中高职贯通三二分段的学生能否报考“3+证书”或夏季高考?
答:符合我省3+证书考试或夏季高考报考条件的学生(含中高职贯通三二分段的学生),可以报名参加相应考试。中高职贯通三二分段转段已经录取的考生,不能参加普通高校专科层次(含高职院校)其他类型录取;考生如达到普通高校本科录取条件,可以参与本科层次的录取。
中高职贯通三二分段转段录取的考生,如被本科院校录取,考生须提出放弃三二分段录取的书面申请,方能办理录取手续。
问题27:中高职贯通三二分段的学生未能通过三二分段转段考,能否参加高职自主招生或夏季高考?
答:可以。考生如果中高职贯通三二分段转段未被高职院校录取,并符合我省高职自主招生或夏季高考报考条件,可以参加我省高职自主招生或夏季高考的报名和录取。
问题28:单考单招类考生是否需要参加高考统一报名?
答:需要。单考单招类是指报考高校单独组织考试(含免试)及单独录取的保送生、运动训练、武术与民族传统体育、职教师资、残障(单招)、依学考成绩录取、高职自主招生、中高职贯通三二分段、五年一贯制和消防救援(单招)的考生。
单考单招类考生可不参加夏季高考统考,高考报名采用考生属性为“6”的考生号报名。
单考单招类考生如果要兼报其他高考类别,则派发其他相应属性的考生号,并要求考生报名时选择相应的考试科目。
值得注意的是,参加普通高校单考单招类考试和自主招生考试的特殊考生,要主动加强与具有单考单招和自主招生考试资格的有关院校联系,并按照有关院校的规定和要求,准时参加院校的有关测试。
问题29:残疾考生报名应注意什么?国家对残疾考生参加考试有政策照顾吗?哪些院校对残疾考生实行单独招生?
答:报名参加高考的残疾考生,应在预报名时间内在报名系统上填写残疾信息。按照有关文件精神,符合条件的残疾人考生可以申请在普通高考中佩戴助听器、使用光学放大镜、使用大字号试卷、延长考试时间、免除英语听说考试等合理便利。具体申请流程可向所在学校、社会报名点咨询。其中,申请合理便利的残疾考生还须在报名确认时,持本人身份证、二代残疾人证等证明材料到指定的学校、社会报名点提出正式书面申请,并接受残联、指定医院对残疾考生身份和残疾情况的现场确认和综合评估,无法提供《残疾人证》的将不予受理。
凡是参加本省、外省高校特殊教育单考单招考试的考生,都要参加2026年广东省普通高考的报名,获得广东省的高考考生号,然后才参加特殊教育单考单招的考试报名。
问题30:在深圳报考,能否在外地体检?
答:不能。因为高考体检与一般的体检不同,有专门的规定和标准,体检结果将录入考生的电子档案,因此,考生必须按学校、社会报名点的统一安排参加体检。具体时间由学校、社会报名点通知或在“深圳招考网”(http://szeb.sz.gov.cn/szzkw)查询。
问题31:可同时报名港澳台侨联合招生考试和普通高考吗?
答:符合条件的考生,可以同时报考,两项考试招生录取有先后顺序。
问题32:学生上国际学校高中(无国内高中学籍),能否报名高考?
答:获得高中同等学力证明,符合我省相关报名条件可在我省报名参加高考。
问题33:深圳考生报考港澳地区的大学,或选择出国留学与本次高考报名有冲突吗?
答:大多数的港澳地区高校在录取内地考生时,既看考生的面试成绩,也把考生的高考成绩作为重要的录取标准。除香港中文大学、香港珠海学院在我省招生计划统一录取外,香港大学、香港科技大学、香港理工大学、澳门科技大学等其他学校实行单独报志愿,自行招生,如被香港地区高校录取的考生,不再参加内地高校统一录取,省招生办公室不再向其他高校投放已被香港地区高校录取的考生档案。
问题34:港澳台地区、外国户籍考生能在深圳报考吗?
答:遵守中华人民共和国宪法和法律,高中阶段学校毕业或具有同等学力,身体状况符合相关要求,并符合下列条件之一,可以在我省报名普通高考:
持有香港或澳门居民身份证,同时持有《港澳居民来往内地通行证》或《港澳居民居住证》,并在我省高中阶段学校实际就读的香港、澳门学生。
持有在台湾居住的有效身份证明,同时持有《台湾居民来往大陆通行证》或《台湾居民居住证》,并在我省高中阶段学校实际就读的台湾省籍学生。
在我省定居,并在我省高中阶段学校实际就读,且持公安机关或国家移民管理局签发的《中华人民共和国外国人永久居留证》的外国侨民。
问题35:参加高考报名,国外高中毕业证如何认定?
答:持国外高中毕业证的考生,提供以下辅助证明材料,可认定为高中毕业证合格。(1)将国外高中毕业证翻译成中文,提供原件、翻译件;(2)由公证公司出具的证实其毕业证原件与翻译件一致的公证书;(3)由中国驻当地使领馆出具的,证明所持的毕业证是当地正规的高中阶段学校(证明毕业证上印章和签名真实有效)或考生能提供近期(1—2年)往返其高中学校所在国的出入境记录。
问题36:往届生可以自行找一所高中学校报名吗?
答:不可以。必须在市招考办指定的社会报名点报名。深圳市外广东省内户籍的往届毕业生须回户籍所在地报考。
问题37:往届生是否需要参加高中学业水平合格性考?
答:符合我省普通高考报名条件的往届毕业生参加春季高考的依学考录取,需要按规定参加我省当年度1月的普通高中学业水平合格性考试语文、数学、英语3门科目考试;若只报名参加夏季高考,不需要再参加普通高中学业水平合格性考试,只需根据自身的选科,参加全国统考科目及普通高中学业水平选择性考试。
如报名综合评价招生类型的考生,可结合自身实际和院校招生简章要求,选择是否参加普通高中学业水平合格性考试。
往届毕业生,已取得高中学历,可直接按照具有高中同等学力的人员选择3门选择性考试科目进行考试即可。可不需再参加合格性考试科目的考试。
问题38:已经本科或专科毕业了,还可以报名高考吗?
答:可以。应注意的是,具有普通高等学历教育资格的高校在校生,或已被普通高校录取并保留入学资格的考生不得报考。
问题39:考生在读非全日制大专(本科)能否报名高考?
答:可以。按照我省现行的高考报名政策,具有普通高等学历教育资格的高校在校生,或者已被普通高校录取并保留入学资格的学生,不得报名参加我省普通高考。成人高考、函授大专不在此列。
问题40:往届高中毕业生参加高考,录取分数线会提高吗?
答:一般情况下,高校在招生时会同等对待往届生和应届生。对一些特殊的院校,如军检院校等,如有相关特殊要求或限制,则会在本校的招生章程中说明,考生在填报志愿时应认真研读拟报院校招生章程。
问题41:哪些加分和优先录取资格需要由考生在报名时提出申请?
答:在《2026年普通高考加分资格考生信息采集分类表》《2026年普通高考同等条件下优先录取资格考生信息采集分类表》(见下图)中,凡信息点代码栏未注明“不需采集”的加分资格和优先录取资格类型,均在普通高考报名时申报。

问题42:符合有关加分资格和优先录取资格的考生需要提供哪些申报材料?
答:符合条件的考生请于2025年11月10日前提交至所在学校、社会报名点。未按时提出申请的考生视为自动放弃加分资格和优先录取资格。
1.烈士子女(非军人烈士子女)考生申请加分,需提供本人身份证、家庭户口本(含考生及父或母)、父母结婚证、烈士证明书、抚恤证等原件及复印件。
2.按照《广东省人民政府台湾事务办公室 广东省教育厅关于取消台胞及台胞子女在我省就读相关证明事项的通知》(粤府台发〔2018〕3号)要求,参加普通高校统一考试,且持有《中华人民共和国台湾居民居住证》、五年期《台湾居民来往大陆通行证》之一的台胞,或持有《中华人民共和国居民户口簿》的台胞子女(籍贯为台湾),在办理高考照顾录取手续时,需提供上述相应证件材料的原件及复印件。
3.参加普通高考的自主就业的退役士兵,向报名点提出加分资格申请时需提供本人《退出现役证》和身份证原件及复印件。《退出现役证》需复印封面及内页(考生号第5位为“8”,无需提出加分资格申请)。
4.军人子女(含军人烈士子女)考生
根据《广东省教育厅 广东省军区政治工作局 广东省双拥工作领导小组办公室关于印发〈广东省军人子女教育优待实施细则〉的通知》(政〔2022〕1250号)规定,军人子女,包括现役军人的子女、烈士子女、因公牺牲和病故军人的子女。符合军人子女加分和优先录取政策并申请加分资格和优先录取资格的考生,由驻粤部队军人所在团以上单位政治工作部门于2025年12月1日前向驻地军分区(警备区)提报本单位参加高考的军人子女名单(考生号、姓名、性别、优待类别)和相关证明材料非驻粤部队在上述规定时间内向考生就读学校所在地军分区(警备区)提报。省军区政治工作局汇总审核后,报省招生办。省招生办将根据省军区政治工作局审核结果,在省教育考试院网站上公示通过审核的加分资格考生名单。
5.消防救援人员及其子女(含消防救援人员烈士子女)考生根据《应急管理部 教育部关于做好国家综合性消防救援队伍人员及其子女教育优待工作的通知》(应急〔2019〕37号)及教育部有关规定,国家综合性消防救援队伍人员及其子女参加全国统考录取的,参照军人有关优待政策执行。符合消防救援人员及其子女加分和优先录取政策并申请加分资格和优先录取资格的考生,由市支队级以上单位政治工作部门在规定时间向广东省消防救援总队政治部提报本单位参加高考的消防救援人员及其子女名单(考生号、姓名、性别、优待类别)和相关证明材料。广东省消防救援总队政治部汇总审核后,报省招生办。省招生办将根据省消防救援总队政治部审核结果,在省教育考试院网站上公示通过审核的加分资格考生名单。
6.“三侨生”、少数民族考生
省招生办联合省侨办、省民宗委对三侨生、少数民族聚居区少数民族考生的资格进行核准确认,以保证三侨生、少数民族聚居区少数民族考生录取的公平公正。三侨生的资格审核工作按《关于印发〈广东省人民政府侨务办公室 广东省招生委员会办公室 广东省公安厅关于报考普通高校入学考试的“三侨生”身份确认工作规定〉的通知》(粤侨办〔2021〕1号)《深圳市招生考试办公室关于转发做好我市2026年度普通高校入学考试“三侨生”身份确认工作的通知》要求执行。少数民族聚居区少数民族考生的资格审查工作,按照《广东省民族宗教委 广东省招生委员会关于做好普通高校招收广东省少数民族聚居区少数民族考生工作的通知》(粤民宗规〔2020〕1号)要求执行。
问题43:怎样才能享受广东省聚居区少数民族高考录取照顾政策?
答:1.我省少数民族考生高考录取照顾的条件为:户籍在我省少数民族聚居区,小学和初中均在少数民族聚居区就读或者高中阶段连续在少数民族聚居区就读。
2.我省少数民族聚居区的少数民族考生,如小学在民族乡、少数民族聚居村委会所在地就读,初中阶段到所在县(市、区)的其他中学就读,享受少数民族考生高考录取照顾政策。
3.我省少数民族聚居区的少数民族考生,因地处偏远,所在地无中小学或者离所在地中小学较远,按就近原则到非少数民族聚居区就读中小学,享受少数民族考生高考录取照顾政策。
4.根据《广东省民族宗教委 广东省招生委员会关于做好普通高校招收广东省少数民族聚居区少数民族考生工作的通知》(粤民宗规〔2020〕1号),省外自治区、自治州、自治县的少数民族学生,小学和初中均在自治县或自治区、自治州的县就读,高中阶段户籍迁入我省少数民族聚居区并在我省参加高考的,享受少数民族考生高考录取照顾政策。
特别提醒:我市只有深汕地区畲族有少数民族聚居区考生,其他区域均不符合申请条件。散居或不符合高考加分条件的少数民族考生,不需要到市民族宗教事务局提交审核表和证明。
问题44:考生春季高考被专科院校录取了,还能参加高职自主招生或是夏季高考的专科批次志愿填报吗?
答:不能。报考春季高考招生并被高职(专科)层次录取的考生,可参加夏季高考本科层次招生录取,但不能参加夏季高考高职(专科)层次的招生录取,也不能参加其他类型的高职(专科)层次招生录取。
问题45:考生春季高考前已经被专科院校录取了,夏季高考填报本科志愿也被录取,能否选择春季高考的专科而放弃夏季高考的本科?
答:被夏季高考本科院校录取的考生,取消其春季高考招生录取资格。但仅限可报考提前批专科定向培养军士院校,不能报考其他类别的专科院校,如被定向培养军士院校录取,取消其春季高考录取资格。
问题46:广东户籍但在外省上高中的考生,要怎么办理学业水平合格考的成绩转入?
答:首先必须参加我省高考报名,获取高考考生号;凭高考考生号在“广东省普通高中学业水平合格性考试成绩转移管理系统”全程网上办理考试成绩转移手续。
(一)考生网上申请。每年12月初至1月中上旬(具体时间以考试院官网、官微发布的《关于做好2026年普通高中学业水平合格性考试考生成绩转移工作的通知》为准),省考试院将开放“广东省普通高中学业水平合格性考试成绩转移管理系统”,考生凭当年的高考报名号登录,按要求在网上提出普通高中学业水平考试全部科目(语文、数学、英语、思想政治、历史、地理、物理、化学、生物)成绩转入申请并确认。
(二)考生提交相关材料。考生在网上按照要求提交本人身份证、我省户口簿(有户主页和本人页)及普通高中学业水平合格性考试成绩证书(成绩证书必须由省级教育行政部门或考试机构加盖公章)等相关材料的PDF文件,并在网上确认签订材料真实性承诺书。承诺填写的全部信息以及所提交的全部材料均真实、准确、有效,没有隐瞒或虚构任何事实,也没有造假等不诚信行为。
(三)下载打印证书。省考试院根据有关规定网上审核考生成绩转入申请,网上公布审核结果(具体时间以考试院官网的通知为准)。考生可进入系统查询审核结果,并在规定的时间内自行下载并打印“普通高中学业水平合格性考试成绩认定证书”,逾期系统关闭后将不能下载并打印证书,但不会影响已转入的学考成绩在招生中的使用。
问题47:如何申请深圳市普通高中同等学力证明?
答:未取得高中阶段及以上教育毕业证书的16周岁以上的社会考生(不包括正在接受义务教育、普通高中教育、中等职业教育、高等教育等学历教育的在籍生),参加普通高中学业水平合格性考试。考试科目包括语文、数学、英语、思想政治、历史、地理、物理、化学、生物学、体育与健康、音乐、美术、信息技术和通用技术,成绩达到合格后,在广东政务服务网填写《广东省普通高中同等学力证明申请表》,并上传相关证明材料。由深圳市教育局审核并签发电子证照,申请人可登录广东政务服务网自行下载电子证照。
问题48:思想政治品德考核内容是什么?由什么单位对考生进行考核鉴定?
答:思想政治品德考核主要考核考生本人的现实表现。考生所在学校或单位应对考生的政治态度、思想品德做出全面鉴定,并对其真实性负责。无就读学校或工作单位的考生原则上由所属的乡镇、街道办事处鉴定。
省内高中应届毕业生可使用《广东省中学生德育考核表》作为思想政治品德考核鉴定材料。除使用《广东省中学生德育考核表》作为思想政治品德考核鉴定材料的考生外,其他考生应在高考报名前向所在学校或单位(所属的乡镇、街道办事处)申请办理《广东省2026年普通高校招生统一考试考生思想政治品德考核表》,并在现场确认时交报名点。
问题49:发现材料弄虚作假,会怎么处理?
答:考生在报名前必须认真阅读《考生诚信考试承诺书》,凡弄虚作假、提交虚假证明的,何时发现,何时取消报考资格,已经录取的,取消录取资格。凡非应届毕业年份以弄虚作假手段报名并违规参加普通高校招生考试的学生,在其应届毕业当年不得报名参加高考。
问题50:社会考生如何前往报名点办理报名手续?
答:我市社会报名点考生采用手机预约的方式办理高考报名手续。预约流程分为六个部分:关注“深圳市招生考试办公室”微信公众号,点击“考生服务”“社会考生高考预约”进行预约—>填写考生信息—>选择预约类型—>选择报名点和时间—>确认预约。
附件:
相关稿件:






粤公网安备 44030402001169号
深圳招考办公众号



