深圳市2026年上半年全国英语等级考试考前温馨提示
时间 : 2026-03-19 11:06 来源 : 深圳市教育局
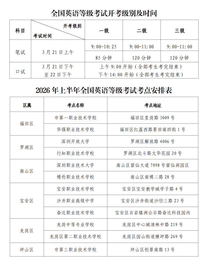
我市2026年上半年全国英语等级考试将于3月21日至22日举行,现就考生应考有关注意事项提醒如下:
一、考前准备
(一)提前备好“双证”。考生必须携带准考证和有效身份证件入场,证件不齐者不得参加考试。有效身份证件包括:居民身份证(含临时身份证)、港澳居民来往内地通行证、台湾居民来往大陆通行证、护照、港澳台居民居住证。电子身份证不作为考试入场有效证件使用。
(二)认真阅读考试须知。考生可于3月11日起登录中国教育考试网(https://pets.neea.edu.cn)打印准考证,请仔细阅读准考证上的考试须知,并按要求做好相应赴考准备。考生应提前查询考点,了解到达考点的交通路线,考点不提供停车位,请考生绿色出行。
(三)规范携带考试用品。考生只准携带必要的文具进入考场,如2B铅笔(涂黑答题卡用)、黑色字迹签字笔、橡皮。口试考生可在候考室阅读纸质材料,但不得带入考场。
二、遵规守纪
(一)考试当天,考生须按规定时间准时到达考场。笔试上午8:45开始禁止迟到考生进入考场。口试上午9:00后、14:00后禁止考生进入口试候考室(考场)。
(二)考生入场时必须主动出示准考证以及有效身份证件,接受考试工作人员的核验,并按要求在“考生签到表”上签名。有以下情况的考生,监考人员有权禁止其入场:①证件携带不齐;②疑似伪造证件;③考生准考证照片无法辨认;④考生本人与准考证、身份证件照片不一致;⑤携带规定以外的物品和资料。
(三)考生如有以下情形及《国家教育违规处理办法》(教育部第33号令)》中认定的考试违纪行为,取消其所报考的当次考试成绩(笔试和口试):①答题卡(笔试和口试)中的姓名、准考证号漏涂、错涂或字迹不清无法辨认的;②PETS-1、2、3级笔试考试中,未将试题册封面条形码粘贴至答题卡上规定位置,以及错贴、漏贴、损毁条形码等情况的。
(四)口试考试期间,考生在考点内的行进路线只能是:“候考室→考场→考点外”。即考生离开候考室、考场后,均不得以任何理由返回。
(五)考试正式开始后,考试过程中不得离开考场。
(六)考生如有《国家教育考试违规处理办法(33号令)》中认定的考试违规(作弊)行为,取消其所报考的当次考试成绩(笔试和口试),并自下次考试开始连续两次禁止其报考全国英语等级考试。

附件:
相关稿件:







